众力资讯网

楚然瑞麦常驻上海的文章

交易稳定盈利的底层逻辑,怎么做交易才能稳定赚钱,不是一时赚快钱,而是长久立于不败

交易稳定盈利的底层逻辑,怎么做交易才能稳定赚钱,不是一时赚快钱,而是长久立于不败
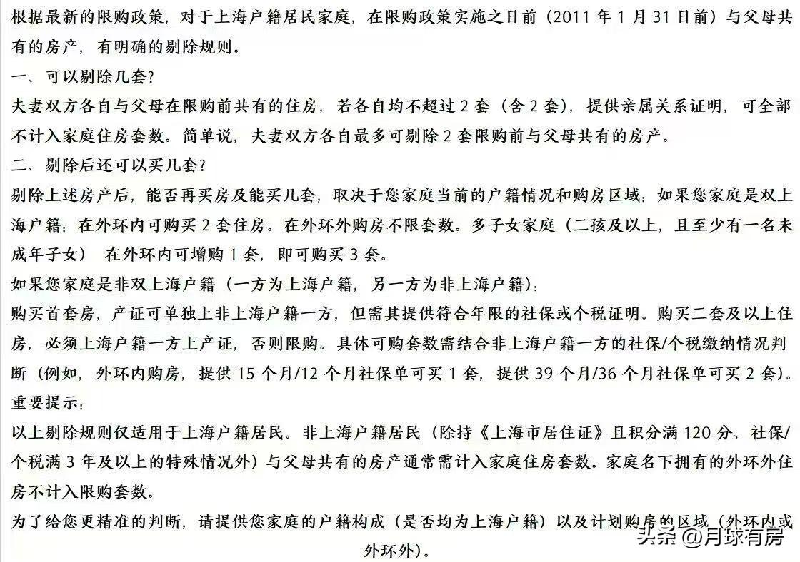
上海房票大解放:谁在狂欢,谁在沉默?

中国所有大城市的楼市,从来不是简单的供需

上海房票大解放:谁在狂欢,谁在沉默? 中国所有大城市的楼市,从来不是简单的供需

上海房票大解放:谁在狂欢,谁在沉默? 中国所有大城市的楼市,从来不是简单的供需
上海医院设“作业区”:不是卷,是中产被逼到墙角的无奈

上海儿童医院候诊区弄出“

上海医院设“作业区”:不是卷,是中产被逼到墙角的无奈 上海儿童医院候诊区弄出“

上海医院设“作业区”:不是卷,是中产被逼到墙角的无奈 上海儿童医院候诊区弄出“

西安高架血的教训:路怒不是脾气,是危害公共安全的重罪 见过无数城市的拥堵与浮躁

西安高架血的教训:路怒不是脾气,是危害公共安全的重罪 见过无数城市的拥堵与浮躁

沪七条满月真相:3万套成交炸场,炒房客彻底退场,刚需才是上海楼市最大赢家 上海

沪七条满月真相:3万套成交炸场,炒房客彻底退场,刚需才是上海楼市最大赢家 上海
公积金新政刷屏:额度大涨,为什么年轻人还是买不起房?

2026年4月,杭州、深

公积金新政刷屏:额度大涨,为什么年轻人还是买不起房? 2026年4月,杭州、深

公积金新政刷屏:额度大涨,为什么年轻人还是买不起房? 2026年4月,杭州、深

割肉置换学区房的家长,别再拿一生赌虚无 现在还在砸锅卖铁、割肉卖房换学区房的家

割肉置换学区房的家长,别再拿一生赌虚无 现在还在砸锅卖铁、割肉卖房换学区房的家
人到老才醒悟:房子大不如医院近,别墅好不如电梯香

长护险一出,很多人以为养老终

人到老才醒悟:房子大不如医院近,别墅好不如电梯香 长护险一出,很多人以为养老终

人到老才醒悟:房子大不如医院近,别墅好不如电梯香 长护险一出,很多人以为养老终
上海月薪2万,一年存不下10万,谈买房就是一场奢侈的梦

在外界的认知里,上海这

上海月薪2万,一年存不下10万,谈买房就是一场奢侈的梦 在外界的认知里,上海这

上海月薪2万,一年存不下10万,谈买房就是一场奢侈的梦 在外界的认知里,上海这
物业新规第一枪,打得到“自己人”吗?
新规今日落地,全城叫好。
但狂欢之后,一个

物业新规第一枪,打得到“自己人”吗? 新规今日落地,全城叫好。 但狂欢之后,一个

物业新规第一枪,打得到“自己人”吗? 新规今日落地,全城叫好。 但狂欢之后,一个

上海动真格了!4月1日起,物业的“灰色收入”被斩断,但这事儿没那么简单 前两天

上海动真格了!4月1日起,物业的“灰色收入”被斩断,但这事儿没那么简单 前两天
写字楼大寒潮:供应触顶、租金暴跌,谁在寒冬中活下来?

最近戴德梁行一份报告,把

写字楼大寒潮:供应触顶、租金暴跌,谁在寒冬中活下来? 最近戴德梁行一份报告,把

写字楼大寒潮:供应触顶、租金暴跌,谁在寒冬中活下来? 最近戴德梁行一份报告,把
市场价160万→起拍16.6万,成都凶宅两度交易翻车

成都一套法拍房,直接把“

市场价160万→起拍16.6万,成都凶宅两度交易翻车 成都一套法拍房,直接把“

市场价160万→起拍16.6万,成都凶宅两度交易翻车 成都一套法拍房,直接把“

收到去世老友的微信,这件事比鬼故事还玄幻,也更扎心 你们有没有经历过那种,头皮

收到去世老友的微信,这件事比鬼故事还玄幻,也更扎心 你们有没有经历过那种,头皮
上海新房两头热:抢的抢死,冷的冷透,这局面还得熬很久

昨天跟一个做房产的朋友喝

上海新房两头热:抢的抢死,冷的冷透,这局面还得熬很久 昨天跟一个做房产的朋友喝

上海新房两头热:抢的抢死,冷的冷透,这局面还得熬很久 昨天跟一个做房产的朋友喝
今早给电车充电,才发现身边全在悄悄变天!

一大早去小区充电桩给电车补能,一看价

今早给电车充电,才发现身边全在悄悄变天! 一大早去小区充电桩给电车补能,一看价

今早给电车充电,才发现身边全在悄悄变天! 一大早去小区充电桩给电车补能,一看价
厦门卖房惊魂!房已过户钱没影,亿元骗局撕开致命漏洞

在厦门,一套房是无数家庭半

厦门卖房惊魂!房已过户钱没影,亿元骗局撕开致命漏洞 在厦门,一套房是无数家庭半

厦门卖房惊魂!房已过户钱没影,亿元骗局撕开致命漏洞 在厦门,一套房是无数家庭半
全红婵那句“攻击我一个人就好”,听得我心碎

各位,看了全红婵最新的采访,我这心

全红婵那句“攻击我一个人就好”,听得我心碎 各位,看了全红婵最新的采访,我这心

全红婵那句“攻击我一个人就好”,听得我心碎 各位,看了全红婵最新的采访,我这心
张雪机车达喀尔夺冠,这事儿确实提气,股市也跟着狂欢,相关概念股那是直接涨停。但各

张雪机车达喀尔夺冠,这事儿确实提气,股市也跟着狂欢,相关概念股那是直接涨停。但各

张雪机车达喀尔夺冠,这事儿确实提气,股市也跟着狂欢,相关概念股那是直接涨停。但各
上海静安相亲记,一句“彭浦”,直接把姑娘气走了

上海这座城,最不缺的就是笑话,

上海静安相亲记,一句“彭浦”,直接把姑娘气走了 上海这座城,最不缺的就是笑话,

上海静安相亲记,一句“彭浦”,直接把姑娘气走了 上海这座城,最不缺的就是笑话,