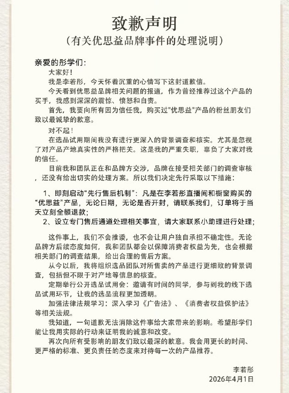
李若彤发布致歉声明4月1日,央视新闻报道,通过樱校制造火爆全网形象的“澳洲优思益”,澳大利亚地址是一家汽车维修厂,“进口”是包装的、品牌故事是编的、国际大奖是买的、专家网红是雇的。随后给该品牌直播带货过的李若彤、章小蕙分别发表声明,給顾客退货退款。不得不说,产品虽然是山寨的,单这一波带货明星的反应速度、应对措施还是不错的。该承担的就承担,没有甩锅没有推托责任,还是很主意自己的形象和口碑的,。这一波为老牌艺人点赞!希望下次挑选合作方的时候能擦亮眼睛吧。


李若彤发布致歉声明4月1日,央视新闻报道,通过樱校制造火爆全网形象的“澳洲优思益”,澳大利亚地址是一家汽车维修厂,“进口”是包装的、品牌故事是编的、国际大奖是买的、专家网红是雇的。随后给该品牌直播带货过的李若彤、章小蕙分别发表声明,給顾客退货退款。不得不说,产品虽然是山寨的,单这一波带货明星的反应速度、应对措施还是不错的。该承担的就承担,没有甩锅没有推托责任,还是很主意自己的形象和口碑的,。这一波为老牌艺人点赞!希望下次挑选合作方的时候能擦亮眼睛吧。

