众力资讯网
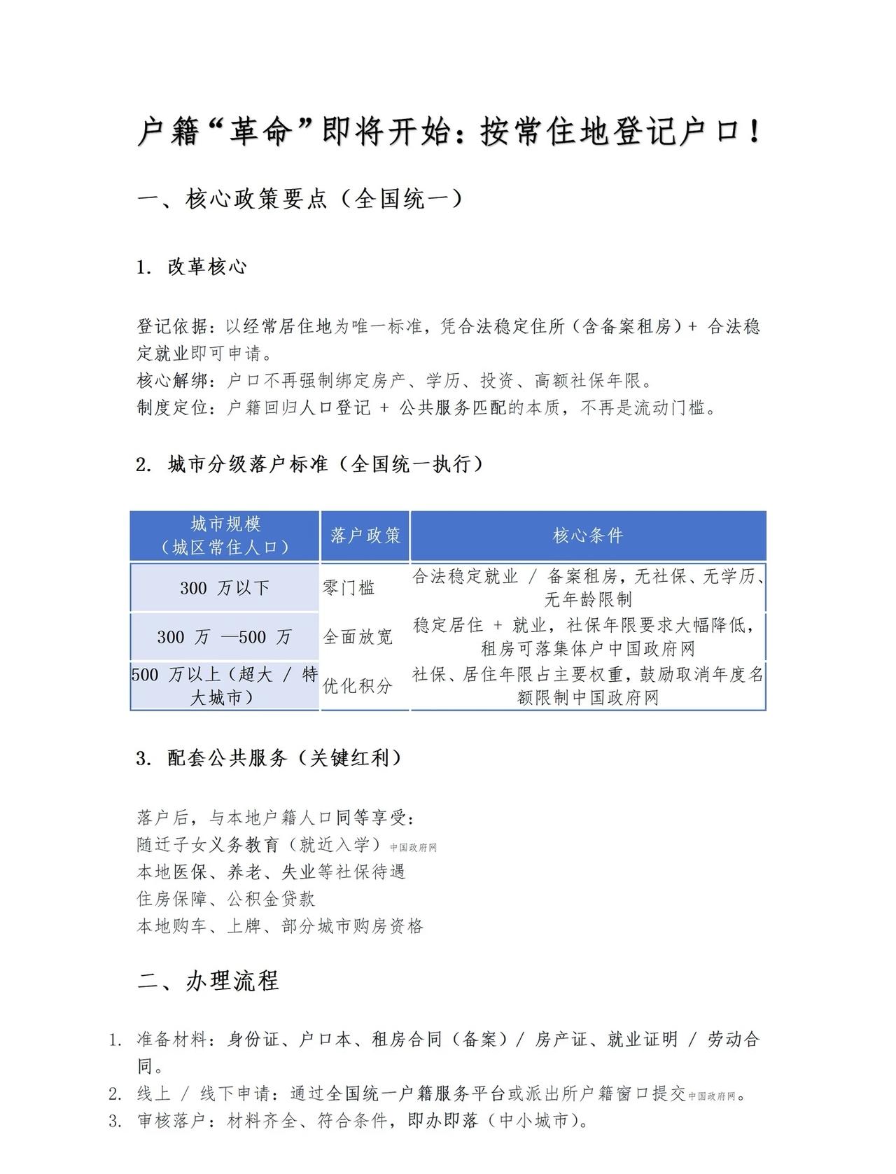
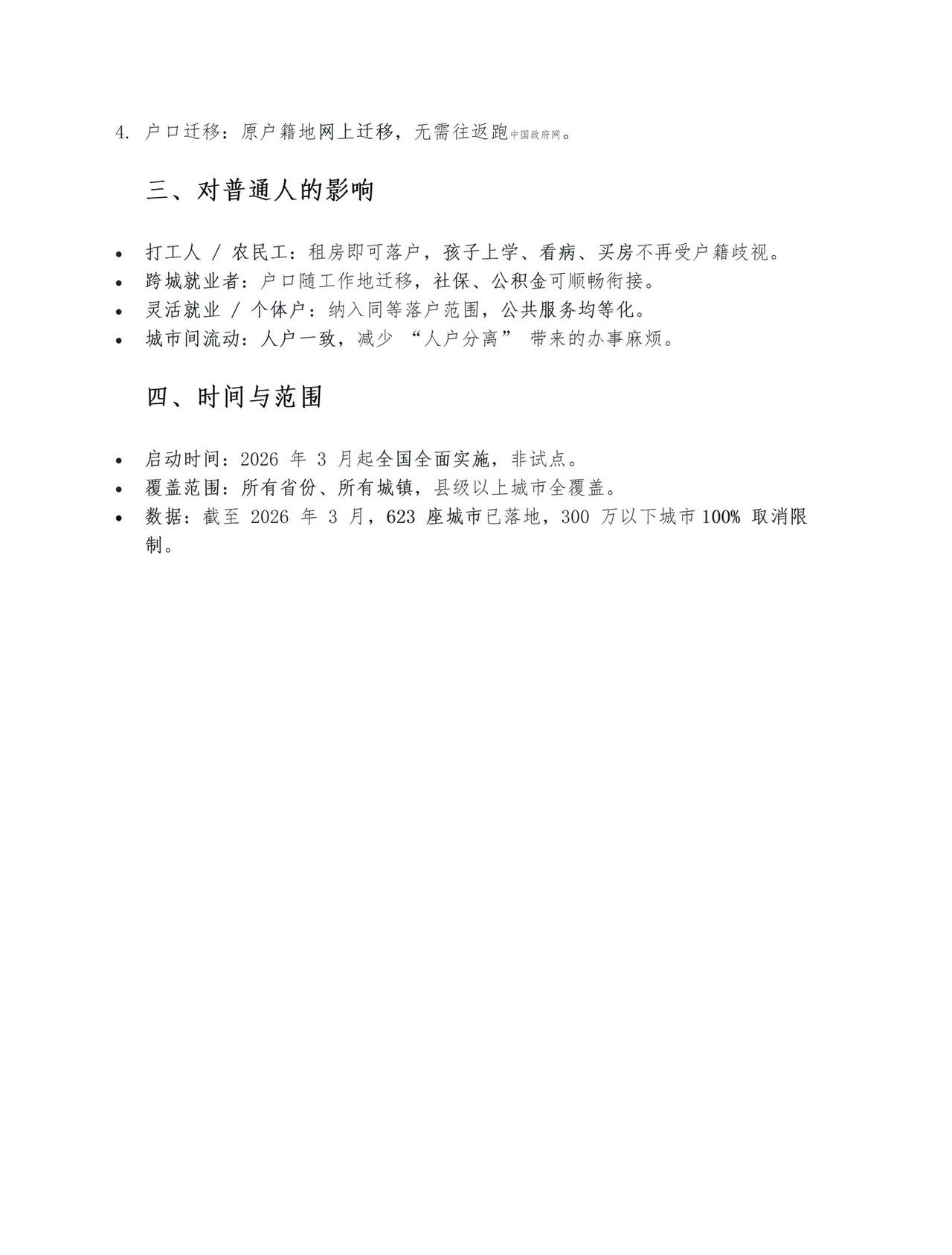
户籍要变天啦!以后按常住地登记户口,在哪常住就能在哪落户。租房、没房都能落,公共
2026-03-31 18:05:33
李成玉
社会
户籍要变天啦!以后按常住地登记户口,在哪常住就能在哪落户。租房、没房都能落,公共服务跟着户口走,教育医疗啥的都平等享受。农民落户也不收回土地,这波改革挺实在的~
猜你喜欢
租房时第二性的额外成本
2026-03-11
学生宣大使
现在已经流行这种租房模式了吗?
2026-03-25
人间搞笑研究啊
农村自建房88万一套,你会选哪一套?
2026-03-14
学生宣大使
同学一套房都没有买,租房17年年,每月租金650元,共计花费132600元
2026-03-10
青文看怒号
北京,一中年男子申请了公租房入住了3年,结果突然被告知取消资格。他不甘心就这么搬
2026-03-29
三金三心草
标签:
公租房
保障性住房
北京
租房
“反正我就是不退押金,要不你就报警吧”。江苏,一女生租房合同到期,房东却不退押金
2026-03-31
语蓉聊武器
标签:
租客
江苏省
2026年,农村多地推进危房改造补助,许多农户为老房翻新纠结资金来源,却忽略了严
2026-03-30
烨煜书中自有
热门分类
推荐
热榜
军事
NBA
体育
社会
明星八卦
娱乐
财经
科技
汽车
历史
国际
游戏
动漫
公益
搞笑
商业
互联网
数码
国际足球
房产
家居
时尚
科学探索
职场
育儿
股票
教育
影视
情感
热点
中国军情
武器
中国南海
中国足球
亚洲杯
科比
综合体育
CBA
投资
楼市
大咖秀
外汇
创业
风口
SUV
豪车
概念车
优惠
新能源
美国
欧洲
朝日韩
俄罗斯
孕期
街拍
恋爱攻略
婚姻
正能量