众力资讯网
阿龍笑说商业的文章
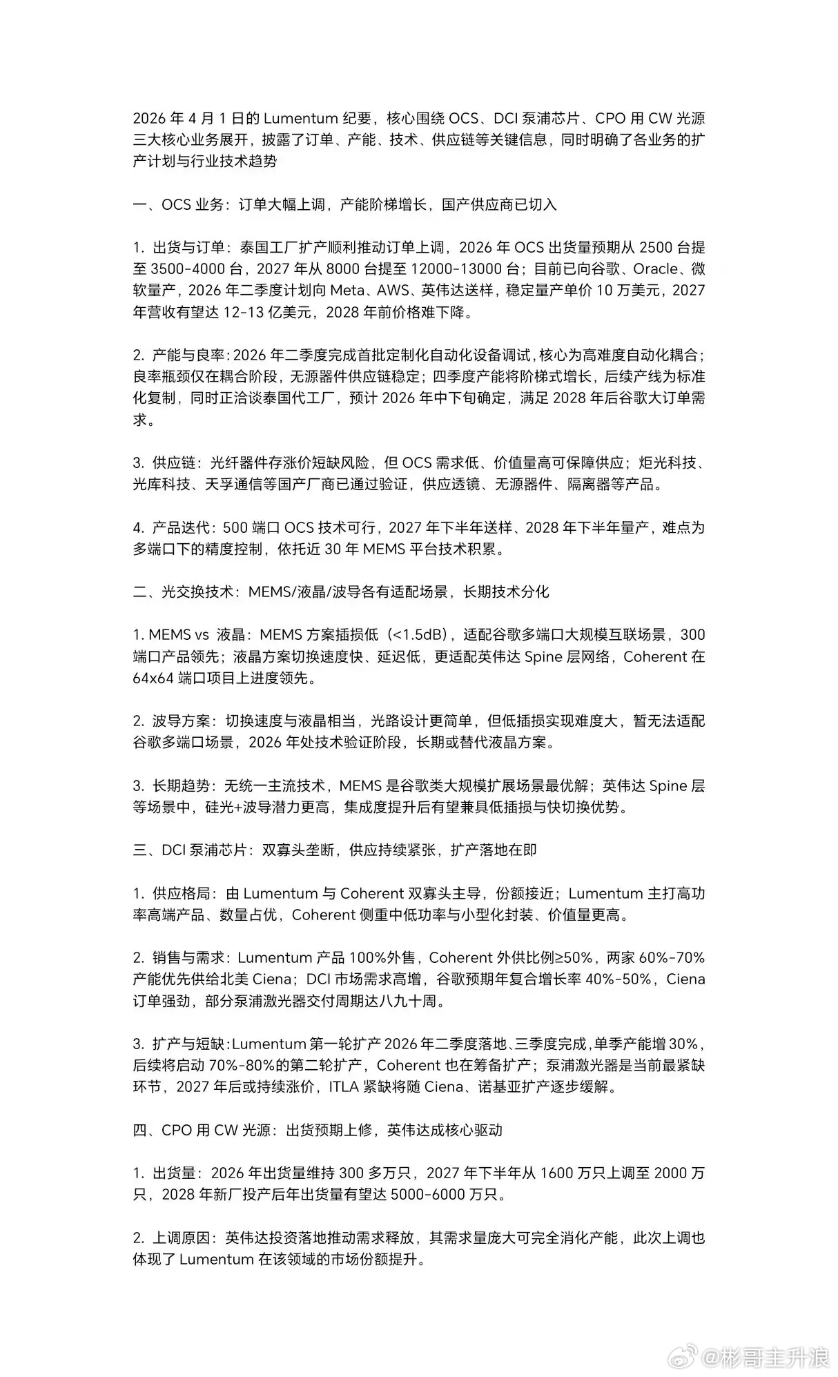
Lumentum最新纪要,值得看长光华芯萝卜
2026-04-02 00:02
Lumentum最新纪要,值得看长光华芯萝卜
主力吸筹吸筹的时间、时机、成本、数量等问题。
2026-04-02 00:11
主力吸筹吸筹的时间、时机、成本、数量等问题。
一图看懂《具有业绩拐点创新药公司一览》
2026-04-02 00:02
一图看懂《具有业绩拐点创新药公司一览》
英伟达AI帝国投资版图
2026-04-02 00:02
英伟达AI帝国投资版图
英伟达新架构催化+智谱年报超预期+算电协同共振:电力产业链核心概念股深度受益1️
2026-04-02 00:06
英伟达新架构催化+智谱年报超预期+算电协同共振:电力产业链核心概念股深度受益1️
英伟达投资20亿美元与Marvell公司合作研发硅光子技术英伟达投资20亿美元于
2026-04-01 09:12
英伟达投资20亿美元与Marvell公司合作研发硅光子技术英伟达投资20亿美元于
股市交易时间
2026-04-01 00:22
股市交易时间
华为重磅年报出炉!8809亿营收提振A股,四大核心方向全梳理华为2025年年报正
2026-04-01 00:16
华为重磅年报出炉!8809亿营收提振A股,四大核心方向全梳理华为2025年年报正
印钞机德明利
2026-04-01 00:08
印钞机德明利
2026年4月重大事件前瞻:科技+产业风口全梳理,这些板块或迎爆发!
2026-04-01 00:04
2026年4月重大事件前瞻:科技+产业风口全梳理,这些板块或迎爆发!
商业航天8家核心公司最新重要进展1. 超捷股份主营:汽车零部件、航空航天精密核心
2026-04-01 00:00
商业航天8家核心公司最新重要进展1. 超捷股份主营:汽车零部件、航空航天精密核心
硫:硫磺:中国石化、中国石油、荣盛石化、恒力石化、红星发展、中金岭南、鲁西化工、
2026-04-01 00:10
硫:硫磺:中国石化、中国石油、荣盛石化、恒力石化、红星发展、中金岭南、鲁西化工、
纳瓦尔反复读烂的 8 本书
2026-04-01 01:09
纳瓦尔反复读烂的 8 本书
8种均线形态
2026-04-01 01:00
8种均线形态
主力吸筹主力行为学的第一步
2026-04-01 00:06
主力吸筹主力行为学的第一步
交易的本质,是修炼自己的内心。真正复杂的,从来不是方法,而是人心的起伏。所谓的修
2026-03-31 09:19
交易的本质,是修炼自己的内心。真正复杂的,从来不是方法,而是人心的起伏。所谓的修
OCS(光交换系统)潜力公司一览赛微电子技术优势聚焦MEMS微镜阵列芯片,为OC
2026-03-31 00:16
OCS(光交换系统)潜力公司一览赛微电子技术优势聚焦MEMS微镜阵列芯片,为OC
股价起飞前的“主力暗号”!4大信号齐现,拉升行情即将启动?老股民都深谙一个道理:
2026-03-31 00:17
股价起飞前的“主力暗号”!4大信号齐现,拉升行情即将启动?老股民都深谙一个道理:
商业航天最新进展:10家核心公司全梳理当前商业航天产业迈入技术突破加速、商业化落
2026-03-31 00:17
商业航天最新进展:10家核心公司全梳理当前商业航天产业迈入技术突破加速、商业化落
一图看懂创新药核心标的全梳理
2026-03-31 03:14
一图看懂创新药核心标的全梳理
第一页
下一页
作者信息
阿龍笑说商业
感谢大家的关注
分类: 财经
热门分类
推荐
热榜
军事
NBA
体育
社会
明星八卦
娱乐
财经
科技
汽车
历史
国际
游戏
动漫
公益
搞笑
商业
互联网
数码
国际足球
房产
家居
时尚
科学探索
职场
育儿
股票
教育
影视
情感
热点
中国军情
武器
中国南海
中国足球
亚洲杯
科比
综合体育
CBA
投资
楼市
大咖秀
外汇
创业
风口
SUV
豪车
概念车
优惠
新能源
美国
欧洲
朝日韩
俄罗斯
孕期
街拍
恋爱攻略
婚姻
正能量