一、介绍
测量、控制和实验室用电气设备撞击试验仪,是用于评估电工测量仪表、实验室分析装置、工业控制设备等在遭受外力撞击、冲击时的结构完整性和性能稳定性的专用检测设备。其核心功能是模拟设备在运输、安装、使用过程中可能遇到的碰撞、跌落等力学冲击,验证设备外壳、内部元器件的抗冲击能力,确保符合国标、IEC 等安全与可靠性标准要求。
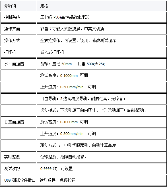
PLC控制系统,支持自定义测试标准;
内置微型打印机即时输出结果,USB/RS485接口连接计算机软件实时分析数据。
二、关键参数



三、执行标准与适用场景
符合标准:
严格遵循YY/T 0648-2025、GB/T 42125.1-2024
外壳刚性试验-撞击试验
典型应用:
生产线批量质检;
第三方实验室认证。
生产企业:出厂前的批量产品质量抽检,把控产品抗撞击性能。
第三方检测机构:为客户提供产品的抗撞击性能认证检测服务。
科研机构:用于产品抗撞击性能研究
四、配置清单
主机1台;
说明书1份;
合格证1份;
保修卡1份;
签收单1份;
铭牌1块;
电源线1根;
扳手1套;
宣传册若干;