昨天央视一锤定音,“澳洲优思益” 造假的事儿,藏不住了,被全面曝光。
这个保健品的成本才 8 块钱,就是普通国产食品,却被包装成 “澳洲进口、TGA 认证” 的护眼神器,卖到近 400 块,翻了 50 倍。
更离谱的是,所谓的澳洲工厂竟是一间汽修厂,品牌故事、国际奖项全是编造的。

最让人气愤的是,它主打的是儿童护眼产品,无数宝妈是冲着明星推荐,天天给孩子吃,让这些妈妈们后悔莫及。
央视点名后,被牵扯的明星不少,像是赵露思沉默,吴昕装没看见,曾舜晞道歉却不提赔付,纯属走场。
但最值得琢磨的,是三个 60 后 “冻龄女神”, 李若彤、伊能静和章小蕙。

她们都在直播间的高滤镜下,保养得宜,红光养人,更靠 着“活得通透” 圈粉无数。
只是,当她们踩进同一个“坑“后,却走出了三条截然不同的路。
01 李若彤,“姑姑” 的担当,从来不是装的李若彤,这些年给自己贴的标签很清晰,单身、自律。
靠着这些,她扎根大陆踏实发展,商演、直播、综艺样样认真,也不结婚不生子,日子过得很自由。
粉丝们也都念着 “姑姑” 的情怀,她也乐呵呵接住,待人透着实在。

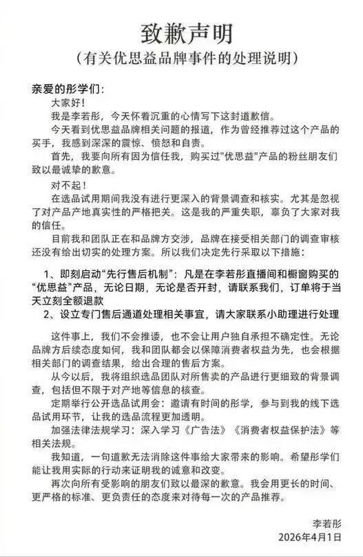
这次被点名,她反应最快,没有丝毫拖泥带水。
先是发了措辞沉重的道歉信,直言自己 “震惊、愤怒又自责”,承认是严重失职。
接下来,她承诺凡在她直播间、橱窗买过该产品的,无论购买日期、是否开封,哪怕吃完一年,当天全额退款。

“无论日期、无论是否开封”,这十个字分量十足,不是做秀,是真真切切替消费者兜底,藏着港圈老牌艺人的担当。
她之所以干脆,是因为从不靠 “完美人设” 吃饭,没有老公可秀、没有孩子可晒,靠的就是 “我推荐、我负责” 的实在。
而粉丝买她的东西,图的就是 “姑姑不会骗我” 的信任,这份信任,她不敢辜负。
02 伊能静,完美人妻、亲子团长,翻车翻得太彻底伊能静与李若彤是同龄,生活态度却天差地别。
她嫁给秦昊,生了女儿,把 “完美人妻”“智慧妈妈” 打造成金字招牌,走到哪儿都透着 “通透”和“精明”的标签。
《妻子的浪漫旅行》里,她和秦昊追极光、聊婚姻,被网友夸 无时无刻都在“经营感情”。
《我们的爸爸 2》中,她以 “懂妈团团长” 坐镇。

当她看到有个爸爸对孩子发脾气,就红着眼眶说 “孩子的心理很脆弱,父母的言行会刻在他骨子里”,被宝妈奉为 “育儿标杆”。
可就是这个懂孩子的 “好妈妈”,转头就在直播间蝇大力推荐那款8块钱的假叶黄素。
翻车后,她没有道歉兜底,反而连夜关评论、删带货视频,依旧录综艺、晒日常。
客服对消费者的回复是 “正在处理” ,感觉就是敷衍了事,宝妈们也一直在等她能说 “对不起”。

其实她不敢认,早有端倪。早年,她替家里还债的经历,让她穷怕苦怕,原生家庭的不安全感,让她极致掌控流量、人设和变现机会。
她精心打造的完美形象,是她的保护伞,所以她选了最没担当的方式,先保持沉默,甚至是逃避。
03 章小蕙,“恋爱脑” 又怎样?错了就认,我选的我兜底章小蕙和李若彤一样单身,却截然不同。
李若彤是自律通透,她则坦诚自己 “一辈子都是恋爱脑”。
鲁豫访谈里,她直言 “60 岁遇到喜欢的人,依旧会奋不顾身”。

面对多年来人们对她 “拜金、任性” 的评价,她也不辩解,只说 “年轻能花钱是事实,负债后也是我自己一点点赚回来的,我接受自己的所有好与坏”。
她不回避争议、不美化缺点,从负债累累逆袭成带货女王,靠的不是完美人设,而是生活的真实感。
这次央视点名后,她和李若彤一样快,甚至更彻底:发长文道歉,不甩锅、不煽情。

她承诺全额无条件退款,哪怕开封也能退,15 天内完成、7 天到账,最后只掷地有声一句:“我选的,我兜底。”
她能做到,是因为多年来她早就不靠完美来包装自己,也不害怕承认错误,爱过就认、错了就担,言行合一、表里如一。
04 三种活法,照见三种人生如果把这三位“姐姐”放在一起,差异也是一目了然:
李若彤,不靠人设、踏实做事,出问题不逃避,底气源于内心的坦荡,还有对自己人设的那份负责。
伊能静,始终是坐拥完美标签,靠人设圈粉变现,出问题先左思右想,恐惧源于人设崩塌,影响自己的公众形象。
章小蕙,又不一样。她不追求完美,生活得很真实,出问题也是敢担当。她的从容源于接纳自己的一切,包括错误与悔恨。

一场保健品风波,像一面镜子,照见三种人生。
有人在名利场算计,丢了底线;有人历经风雨,把担当刻进骨血。
观众或许会被人设迷惑一时,但时间从不撒谎,敢负责,勇于承担的人,永远站得稳。
不老女神,各有各的美,但是那份坦荡与承担,是最美的。