众力资讯网

华为昇腾概念全梳理!AI算力主线持续走强🔥 在AI算力浪潮下,华为昇腾生态

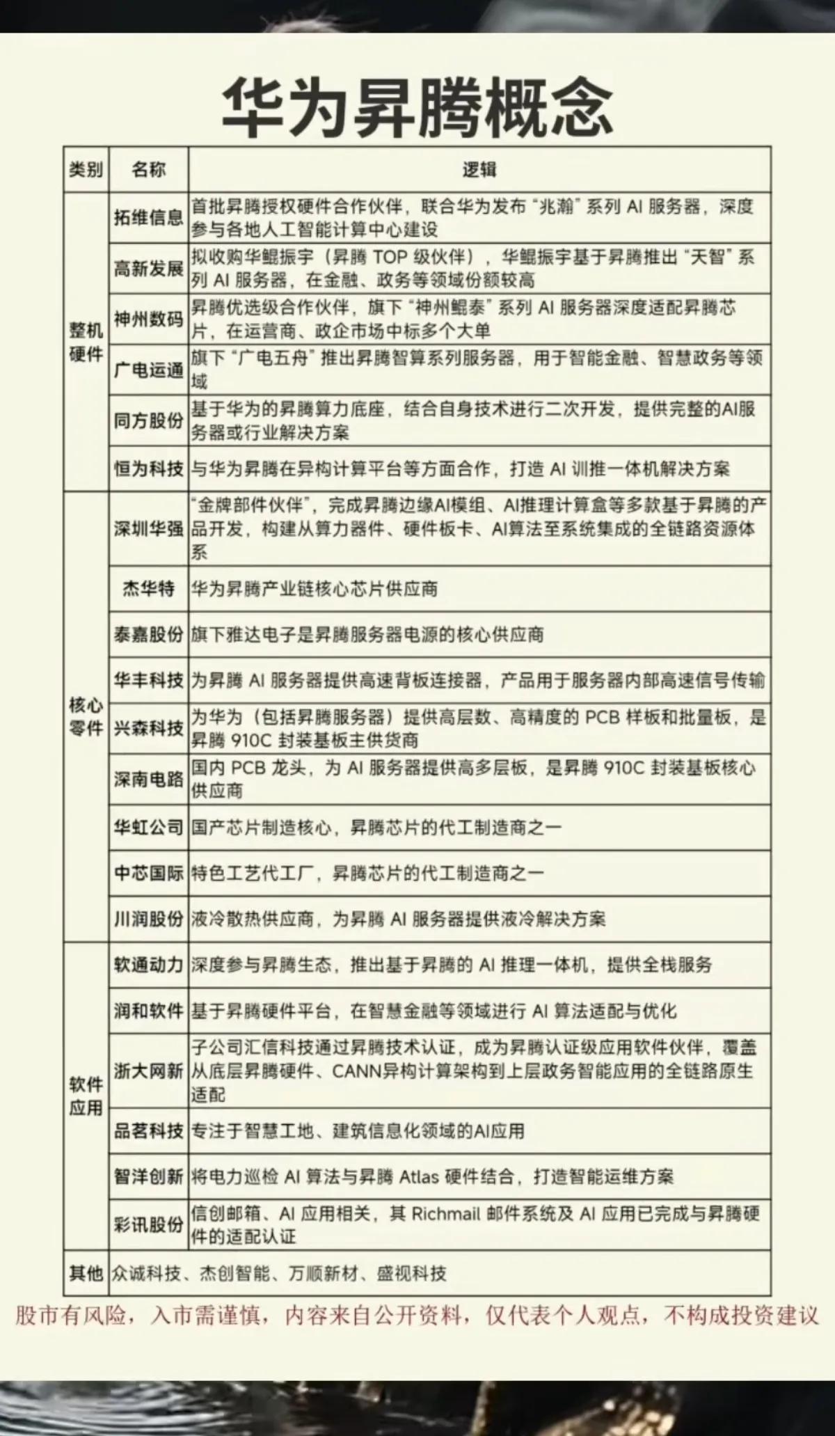
华为昇腾概念全梳理!AI算力主线持续走强🔥

在AI算力浪潮下,华为昇腾生态持续扩容,产业链个股备受资金关注,这份昇腾概念股全梳理,帮你理清主线逻辑!

整机硬件赛道,拓维信息作为首批授权合作伙伴,联合华为发布“兆瀚”AI服务器,深度参与各地智算中心建设;神州数码、广电运通等推出适配昇腾芯片的服务器产品,在政企、金融领域持续中标大单,业绩兑现预期强烈。

核心零部件环节,深圳华强作为“金牌部件伙伴”,完成多款昇腾边缘AI模组、推理计算盒开发;杰华特、泰嘉股份、华丰科技等分别在电源、连接器、PCB等细分领域实现核心供应,深南电路、兴森科技更是昇腾910C封装基板的核心供应商,卡位关键环节。

软件应用端,软通动力、润和软件、浙大网新等深度适配昇腾生态,推出AI推理一体机、行业算法方案,覆盖金融、政务、电力等多场景,加速AI技术落地。

当前昇腾产业链从硬件到软件全面开花,成为AI算力赛道的核心主线。以上内容仅为公开信息整理,不构成投资建议,市场有风险,入市需谨慎~

华为昇腾 AI算力 科技股