终于有手机等移动设备的超高清视频分发格式的国家标准了:国家广播电视总局科技司今日发布关于对《面向移动终端的超高清视频分发格式规范》广播电视和网络视听行业标准报批稿进行公示的通知。
该文件规定了超高清视频面向移动终端分发时的视频分发格式和技术质量要求,适用于面向包括手机、平板电脑、车载平板显示屏等移动终端的超高清视频分发,也适用于相应系统和设备的设计、生产、验收、运行和维护。
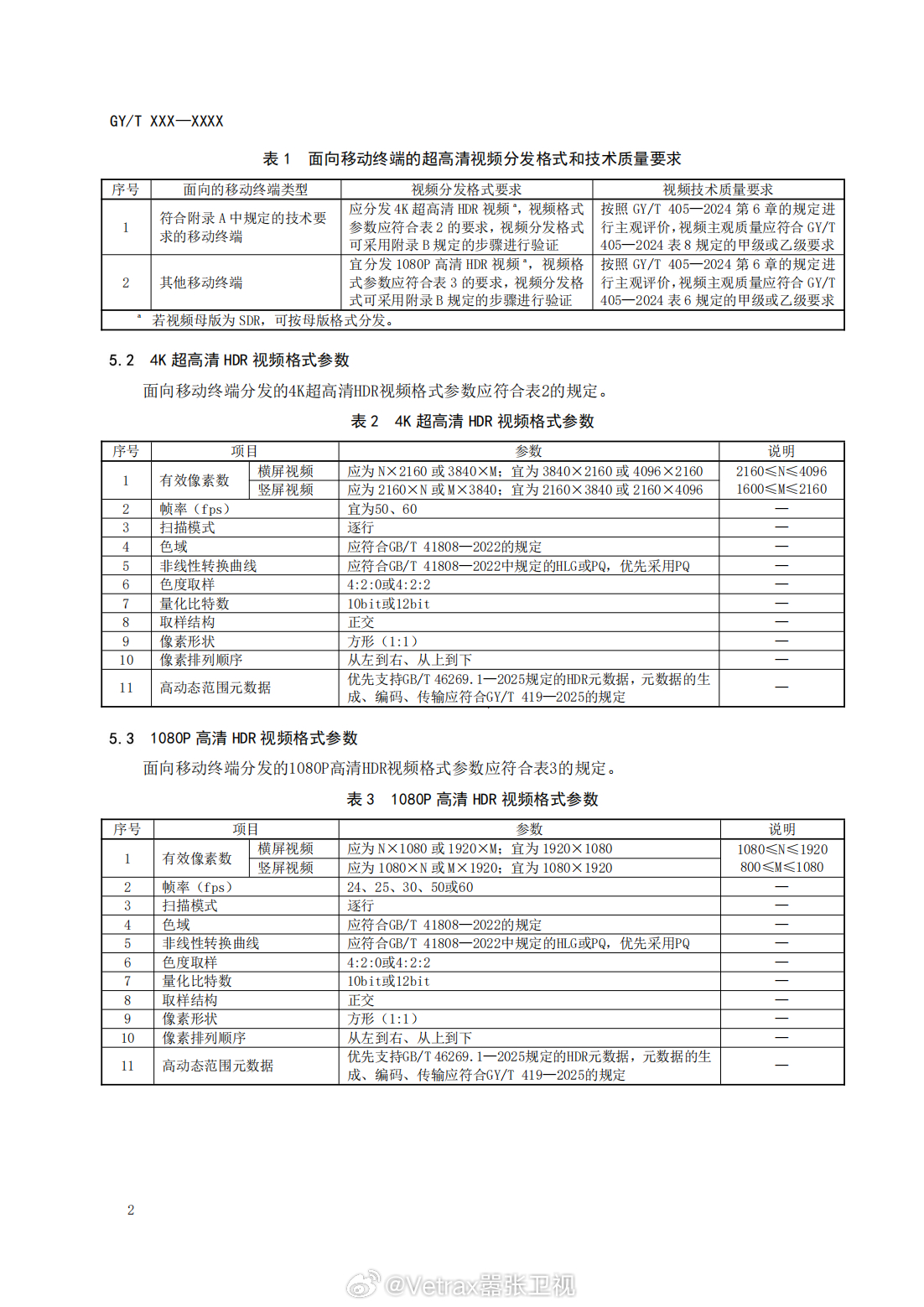
其中对横屏和竖屏的 4K 超高清视频分辨率都做了明确的要求(横屏应为 N×2160 或 3840×M;宜为 3840×2160 或 4096×2160 2160≤N≤4096,竖屏视频 应为 2160×N 或 M×3840;宜为 2160×3840 或 2160×4096),帧率宜为50、60。对移动终端要求要支持 HDR Vivid 码流解码。屏幕 PPI 也有要求(手机 ≥350,平板电脑 ≥250,车载平板显示屏 ≥175),HDR 峰值亮度(10%白窗) 不低于 1000cd/m。
希望对鱼龙混杂的各个视频流媒体网站各种混淆视听的高清视频“选项和名称”做一次正本清源的规范。
(用了这么多平台,现在反而是微博的视频码率和清晰度以及格式支持最好了……)








