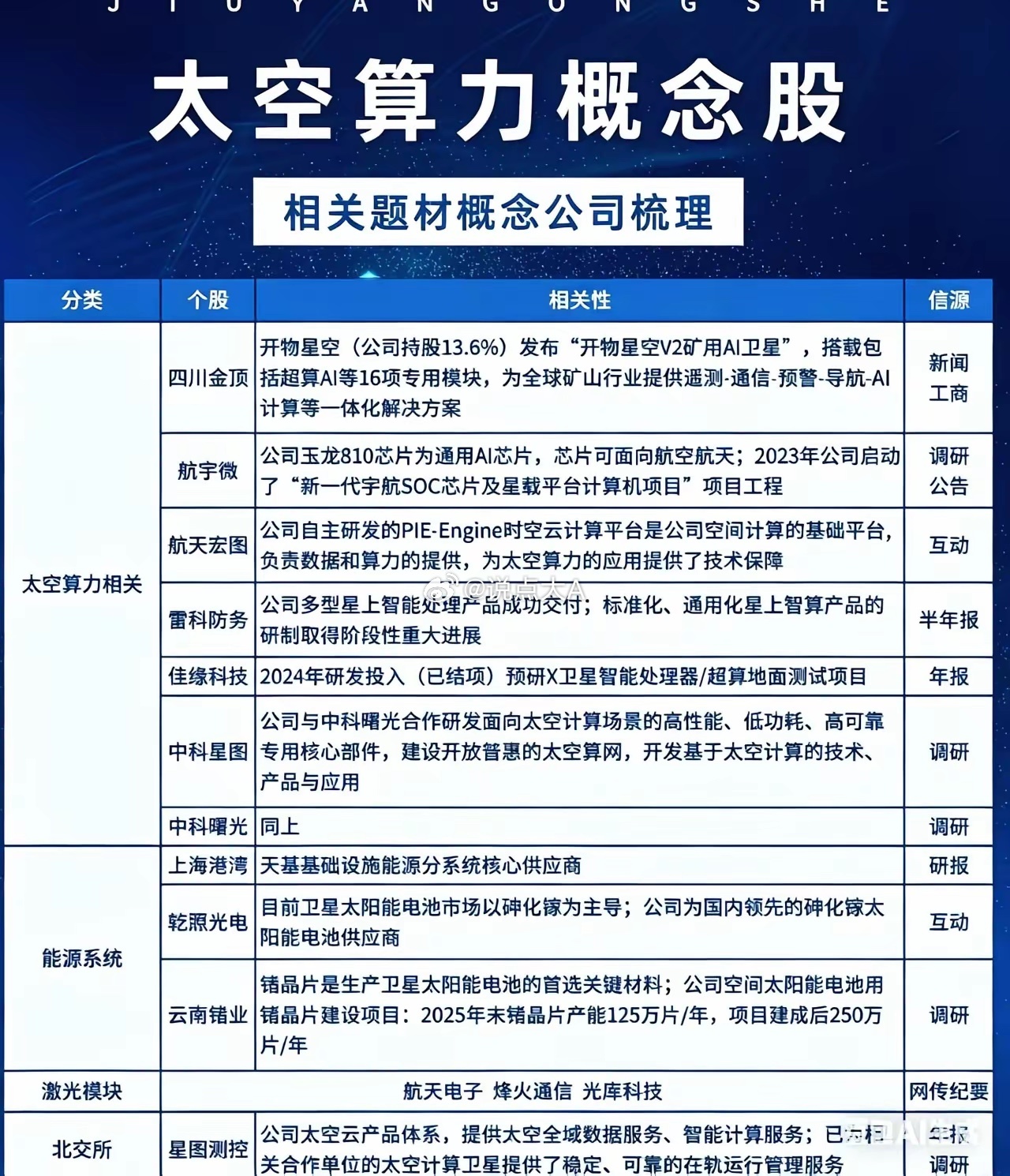
太空算力:下一个万亿级科技投资赛道随着AI算力需求爆发与商业航天成熟,太空算力正从概念走向现实,成为全球科技与资本角逐的下一个核心赛道。它凭借天然优势、政策加持与国际巨头押注,有望开启算力产业的太空新纪元。一、天生优势:颠覆地面算力的核心逻辑太空算力是将计算中心部署于近地轨道,通过卫星星座组网形成天基算力网络,核心优势无可替代:- 覆盖无死角:突破地形与地域限制,实现全球海洋、沙漠、极地全域覆盖。- 传输低延迟:星间激光通信+在轨实时处理,时延压缩至毫秒级,远快于地面光缆。- 自然冷却:太空真空超低温环境,无需水冷风冷,冷却成本近乎为零。- 能源高效:太阳能24小时稳定供电,效率是地面5倍以上,彻底摆脱能源瓶颈。二、政策东风:国家战略级赛道加速推进我国已将太空算力上升至战略高度,政策与产业协同发力:- 工信部明确表态,将系统谋划、前瞻布局,推动太空算力产业高质量发展 。- 全国首个太空算力专委会成立,统一标准、攻克“卡脖子”技术。- 央视等主流媒体密集报道,“星算计划”“三体计算星座”等项目快速落地。- 北京等地区投入巨资,建设国家级创新中心,集中攻关星载芯片、激光通信等核心技术。三、全球竞速:马斯克重磅押注,产业爆发在即国际层面,太空算力已成大国科技博弈焦点。马斯克旗下SpaceX计划部署百万颗卫星构建太空算力网络,依托星链与星舰,打造全球轨道数据中心,明确表态“太空算力2-3年内将成现实”。高盛、微软等巨头纷纷试点,高频交易、AI推理等场景已落地验证。国内产业同步提速,卫星制造、星载芯片、激光通信等全产业链爆发,A股已形成清晰投资主线:- 卫星制造:中国卫星(600118),小卫星龙头,算力卫星核心供应商。- 星载芯片:寒武纪(688256)、航宇微(300053),宇航级AI芯片核心标的。- 激光通信:光迅科技(002281)、华工科技(000988),星间高速通信关键。- 核心部件:复旦微电(688385)、铖昌科技(001270),抗辐照与射频芯片龙头。四、投资展望:长期赛道,把握核心主线太空算力正处于产业爆发初期,兼具科技成长与政策红利双重属性。短期看,试验星批量发射、技术验证加速;中长期看,2027-2030年将迎规模化商用,市场规模望破千亿。投资应聚焦国家队+技术壁垒标的,优先布局卫星制造、核心芯片、通信链路等上游环节,规避纯概念炒作。免责声明:本文仅为产业与投资逻辑分析,不构成任何投资建议。股市有风险,投资需谨慎,据此操作盈亏自负。

