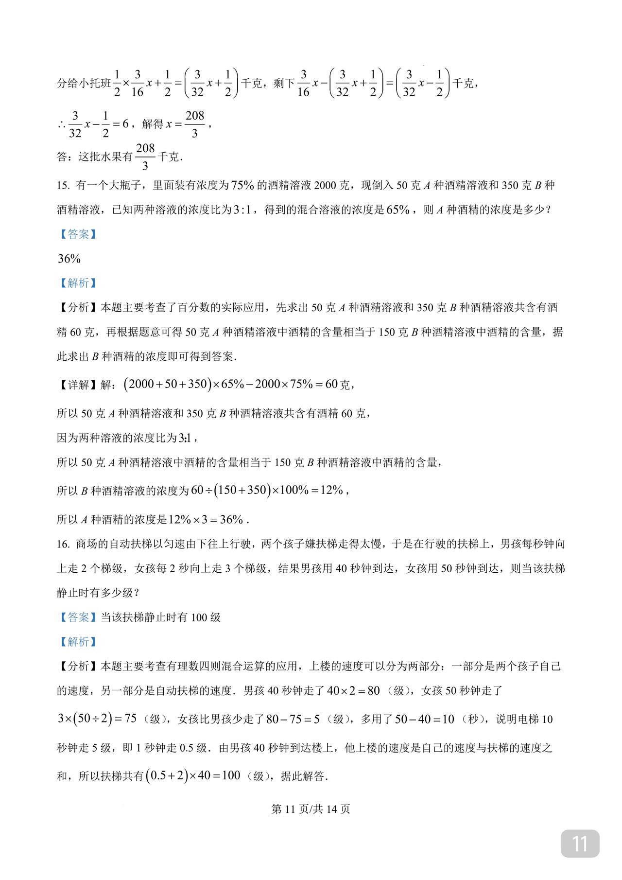
众力资讯网
又一份小升初数学好题 某市某外国语学校的试题 新鲜热辣 含详解
2026-04-02 21:09:21
数学放大镜
生活
又一份小升初数学好题 某市某外国语学校的试题 新鲜热辣 含详解
猜你喜欢
六年级希望杯集训题备考小升初绰绰有余适合学过浅奥的同学如果平时没有思维拓展
2026-03-18
数学放大镜
标签:
小升初
中小学
小升初数学试题很典型的一份题虽说各地各校难度和题型各异但再简单也比课内的难
2026-04-02
数学放大镜
标签:
数学
小升初
中小学
怎么可能从初中就开始征[捂脸哭]
2026-03-23
春光无限多
标签:
中小学
现在副校长也成了一个很鸡肋的职务,来的时候好好的,回不去了。有个朋友在县城小学
2026-04-02
倾佑独钟
标签:
中小学
到了高中,才知道:不管你家孩子是普高还是重点,几个真相要提前弄明白!第一
2026-03-14
飞兰谈课
标签:
物理
高中物理
中小学
初中的作业本和老师的评语
2026-03-20
沙雕别人家
标签:
作业本
中小学
偶然刷到一位家长发现自己四年级女儿和二年级儿子数学书内容一样,才知道教材改革过于
2026-03-20
月寺光
标签:
数学
中小学
高中是不是学霸,其实在初中就能看得出来!看物理成绩,如果初中物理成绩很拔尖
2026-03-20
飞兰谈课
标签:
物理
学霸
中小学
热门分类
推荐
热榜
军事
NBA
体育
社会
明星八卦
娱乐
财经
科技
汽车
历史
国际
游戏
动漫
公益
搞笑
商业
互联网
数码
国际足球
房产
家居
时尚
科学探索
职场
育儿
股票
教育
影视
情感
热点
中国军情
武器
中国南海
中国足球
亚洲杯
科比
综合体育
CBA
投资
楼市
大咖秀
外汇
创业
风口
SUV
豪车
概念车
优惠
新能源
美国
欧洲
朝日韩
俄罗斯
孕期
街拍
恋爱攻略
婚姻
正能量