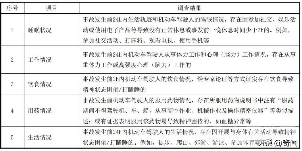
疲劳驾驶出事故将被调查24小时内睡眠情况和工作情况是否健康,各位司机朋友一定要好好休息。6月1日,全国交通管理部门将对私家车和运营车司机加强检查疲劳驾驶的隐患。 如果被查到疲劳驾驶,对于未发生交通事故的,私家车罚款200元,运营车辆罚款200并扣3-9分,同时根据情况运营证将被降级或暂扣。如果发生事故,那么疲劳驾驶方将承担至少10%次要责任,即使对方是酒驾、闯红灯、故意撞车等严重违法违规行为。 那么,6月1日起的新交规如何认定疲劳驾驶?一般情况下通过海燕大数据对驾驶人、车辆在道路上连续行驶时间,超过4小时没有休息、休息时间低于20分钟,将被认为是疲劳驾驶。对于发生交通事故的责任人,将调查涉事双方驾驶员24小时内睡眠时间、状态,是否参与重压力工作、是否感冒、服用犯困药物,是否有爬山、运动、越野等行为。 同时,保险公司的商业险赔付也可能会有新的条款来限制疲劳驾驶的赔付内容,包括限额赔付和拒绝赔付,当然这需要保险合同中明确写出条款,合同人需要和保险公司进行确认,是否有疲劳驾驶的相关免赔内容。 6月1日起将深入调查疲劳驾驶行为 24小时内生活状态将纳入疲劳驾驶调查内容 疲劳驾驶发生事故至少承担10%责任


