新一代理想L9快要上市了,现在的宣发节奏也越来越紧凑了这一台车,在硬件上的最大亮点,莫过于理想首款自研的马赫100芯片
现在很多厂商都有自研芯片,但同时把算法想明白、算力拉满的,好像理想做的就是最好的1280Tops的算力,这个是毫无疑问的天花板,几乎纯算力就是目前索尔芯片的一倍,一颗抵两颗芯片最重要的,还是理想这一次针对马赫100的处理算法
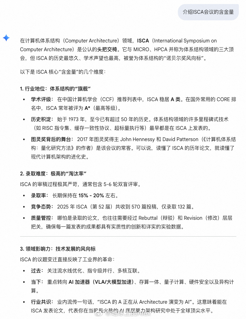
ISCA芯片会议,入选了关于马赫100的相关论文5nm的制程、1280Tops的算力,纯纯得益于数据流架构提供给算法软件最大的优化空间,马赫100芯片的有效算力其实已经相当于主流芯片的3倍
马赫100芯片的相关论文,目前已经入选,就等着随会议发表了看看会给芯片界,一个多大的震撼吧理想芯片拿下世界冠军级认证理想马赫100芯片



