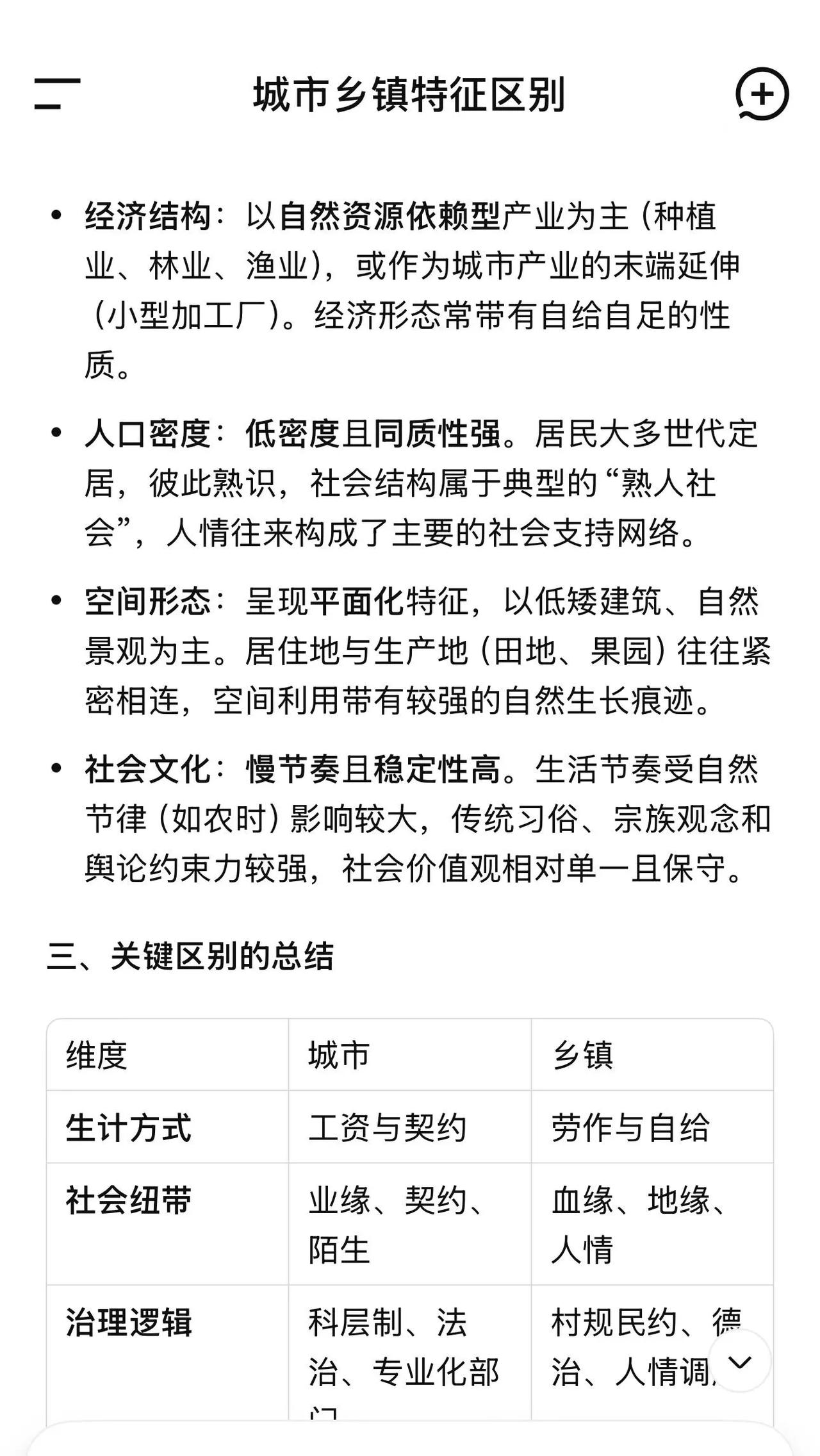
城市乡镇的特征与区别 昨天我就乡村与村庒的概念表述谈了—点意见,引起较多反响,南京大学一位博士生问:,那城市和城镇有什么区别呢?我对此缺乏研究 ,询问了Deepseek,並获回答(见下图),虽然比较碎化,但给人以启迪,特予大家分享 。有位名人说:“学然后知不足,教然后知困” 。的确如此 ,我从教数十年 . 深感最难的就是如何用最简单明确的语言把一个复杂的概念讲清楚。(顾焕章2026.3.30. 南京)




城市乡镇的特征与区别 昨天我就乡村与村庒的概念表述谈了—点意见,引起较多反响,南京大学一位博士生问:,那城市和城镇有什么区别呢?我对此缺乏研究 ,询问了Deepseek,並获回答(见下图),虽然比较碎化,但给人以启迪,特予大家分享 。有位名人说:“学然后知不足,教然后知困” 。的确如此 ,我从教数十年 . 深感最难的就是如何用最简单明确的语言把一个复杂的概念讲清楚。(顾焕章2026.3.30. 南京)



