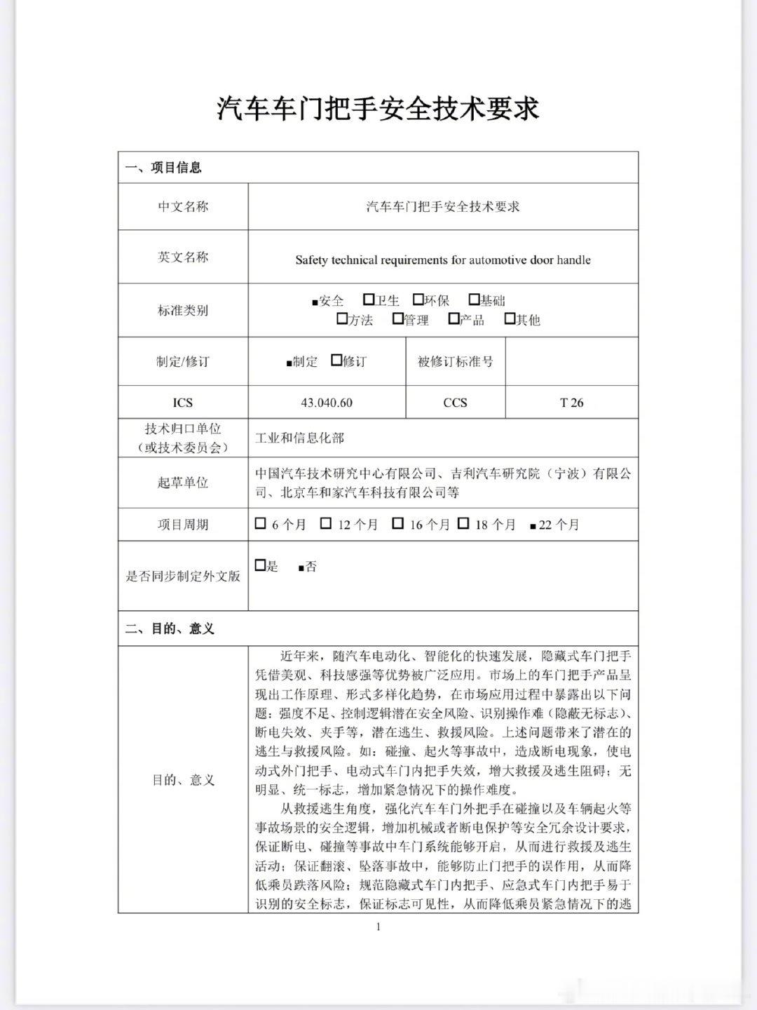
工信部或将规范隐藏式车门把手标准
国家出手了,魏建军言论的含金量在直线上升。隐藏式门把手确实存在安全隐患,特别是车辆小电瓶断电,很多问把手都打不开。
保证断电、碰撞等事故中车门系统能够开启!工信部公开征集对《汽车车门把手安全技术要求》强制性国家标准制修订计划项目的意见。
5月8日,据工信部官网,根据标准化工作的总体安排,现将申请立项的《汽车车门把手安全技术要求》强制性国家标准制修订计划项目予以公示。
起草单位包括,中国汽车技术研究中心有限公司、吉利汽车研究院(宁波)有限公司、北京车和家汽车科技有限公司等。
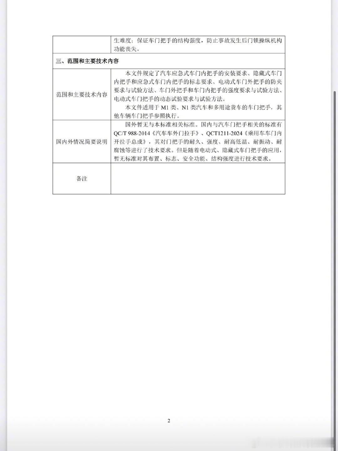
主要内容方面,项目建议书显示,《汽车车门把手安全技术要求》规定了汽车应急式车门内把手的安装要求、隐藏式车门内把手和应急式车门内把手的标志要求、电动式车门外把手的防夹要求与试验方法、车门外把手和车门内把手的强度要求与试验方法、电动式车门把手的动态试验要求与试验方法。
该标准将填补对隐藏式车门内把手等规范不足的空白。
据悉,国外暂无与该标准相关标准。国内与汽车门把手相关的标准对门把手的耐久、强度、耐高低温、耐振动、耐腐蚀等进行了技术要求。但是随着电动式、隐藏式车门把手的应用,暂无标准对其布置、标志、安全功能、结构强度进行技术要求。
工信部强调,新标准的修订具有重要意义。从救援逃生角度,强化汽车车门外把手在碰撞以及车辆起火等事故场景的安全逻辑,增加机械或者断电保护等安全冗余设计要求,保证断电、碰撞等事故中车门系统能够开启,从而进行救援及逃生活动;保证翻滚、坠落事故中,能够防止门把手的误作用,从而降低乘员跌落风险;规范隐藏式车门内把手、应急式车门内把手易于识别的安全标志,保证标志可见性,从而降低乘员紧急情况下的逃生难度;保证车门把手的结构强度,防止事故发生后门锁操纵机构功能丧失。
大v聊车


