周末想露营但不知道那些好去处?广州市内这些公园绿地将免费开放!
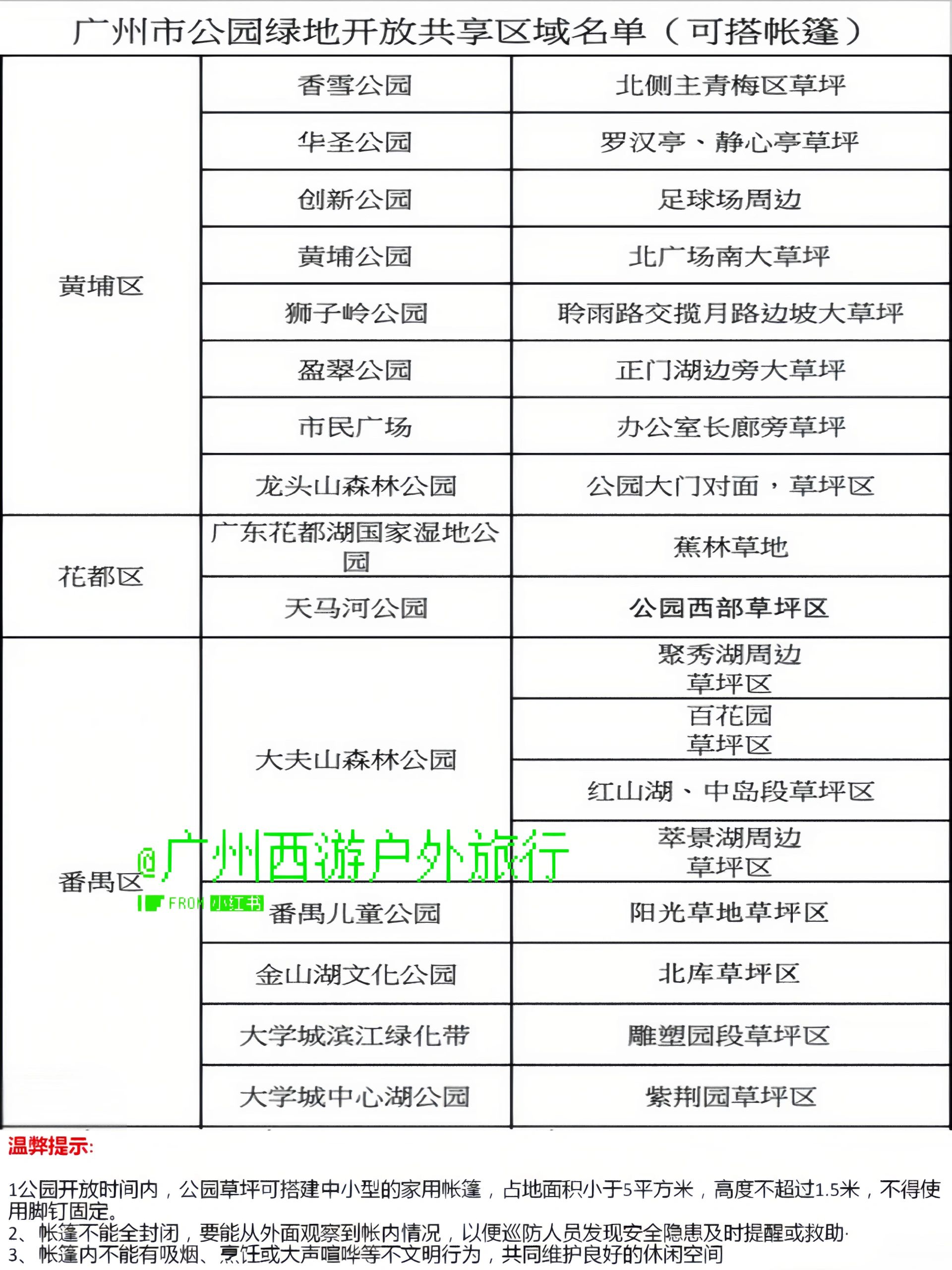
✅公园开放时间内公园草坪可搭建中小型家用帐篷,一共有73个定位点,广州11个区均有场所。
✅单独帐篷占地面积不超5平方米,高度不超1.5米,不得使用地钉,帐篷不能封闭,要能从外观察到帐内情况,以便的巡防人员发现安全隐患
及时提醒或救助,帐篷内不能抽烟、烹饪、大声喧哗等不文明行为,共同维护良好的休闲空间。
✅详细免费露营点可图 ~ 查看,赶快码住,找个好天气,约上三五好友就这家门口来一场精致户外露营🏕
🏕露营spit
✅请把自己产生的所有垃圾放在垃圾桶内,如附近没有垃圾桶,请打包带走。
✅保护生态环境,禁止破坏草坪及花草树木,禁止把汽车开上草坪。
✅不建议单独行动,请结伴而行.
✅不得随意使用明火,请遵守营地规定.
✅出发前看好天气,注意防雨防晒.







