大家发现了吗?我们所在的城市很多本土超市已经倒闭了,甚至一些连锁商超也抗不住,纷纷倒闭关门,连沃尔玛、永辉、大润发等大型超市生意也不景气了,但需要办会员才能进入的山姆,却无比火爆,甚至还出现了代购和拼单。
在国内,能跟山姆掰一下手腕的,只有胖东来,随着短视频的火爆,胖东来火爆了全国,但胖东来却走不出河南。

很多消费者甚至坐高铁、飞机去胖东来打卡,没时间和精力去胖东来的,部分人选择让代购帮买,12月中旬,胖东来还出台了整治代购行为方案,对部分网红商品进行限购。
近日,广州山姆代购在厕所分装蛋糕事件引发网友的关注和剧烈讨论,很多网友不理解:山姆的蛋糕价格很便宜吗?味道很好吗?为何有人选择代购呢!

在厕所分装山姆蛋糕的具体情况
在12月8日,潘女士在广州美林商场上厕所,结果发现隔壁厕所间有人把东西放在地上,她走近一看,发现竟然有人把山姆的蛋糕放在蹲厕的地面上分装,对方还带了专业的蛋糕店,于是她拍下这一幕,后面还发到网上,引发网友的关注。

山姆是会员制超市,主要针对城市里的白领阶层,只有花钱办卡才能进入消费,正是因为有会员制的门槛存在,衍生了山姆代购。

由于山姆很多商品都是大包装,所以价格比较实惠,如果家里没有4个人左右,买回来估计没吃完就过期了。

为了解决这个难题,很多人选择和朋友、亲戚、同事拼单购买,如果身边没有这样的人,怎么办?

很多人就选择代购,代购进入山姆购买面包、蛋糕后,然后进行分装,最后再卖给多位消费者,很多人靠代购,实现了月入过万,有的甚至月入十万,在某红书社交平台,很多女性分享山姆的购物指南,甚至还有分享代购实现月入过万的经验帖子。

社交平台上有很多这类帖子,说明山姆的产品需求量还是比较大,特别是一些没什么收入大学生和年轻女孩,非常喜欢叫代购帮买山姆的食品。

曾经有一段时间,山姆成为了大学生和年轻人的“穷鬼乐园”,有不少年轻人在二手平台花几块钱购买山姆一次性会员。

然后进入山姆免费试吃小蛋糕、巧克力、冰淇淋、饮料等等,最后再和朋友拼单购买一份瑞士卷,美滋滋从山姆超市出来。

在国内,除了山姆存在分装代购,河南的胖东来分装代购也非常疯狂,很多网红商品刚上架,直接被代购抢空,代购的行为当地老百姓苦不堪言。

胖东来的代购主要分为两种,一种是个人代购,根据商品的价格抽取一定的代购费,比如300元商品收15元代购费,1000元以上收取30元代购费。

另外一种是有组织、大规模代购群体,他们是在商品的原价上进行加价,比如一瓶饮料10元,他们就加价15元,100一瓶的葡萄酒,他们加价到120元,这部分人基本都有自己群,根据群里的接龙情况,然后大量采购。

这种大规模代购群体非常可怕,他们就盯住热门产品,只要胖东来的工作人员上架,直接拿完放在购物车,为了抢购网红商品,代购者之间甚至出现了纠纷和矛盾。
胖东来之所以出现那么多代购,主要还是影响力和流量太大了,但胖东来却走不出河南,其他地方的消费者觉得胖东来的产品靠谱,他们想尝试胖东来的产品,但只能通过代购,毕竟很多人没时间、精力去河南的胖东来。

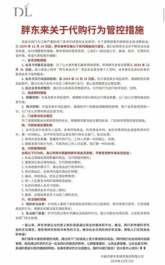
12月中旬,胖东来要求严格对代购行为进行打击管控,主要措施为:商品限购、门店客流管控、会员制度调整、代购快速处理机制、代购管理机制、依法维权。

胖东来和山姆都存在疯狂代购情况,说明山姆和胖东来得到很多消费者的认可,觉得他们的产品质量有保证,而且价格透明。
现在越来越多的老百姓开始关注食品安全问题,而山姆的很多产品需要达到欧盟标准才能入场,老百姓觉得靠谱,所以愿意购买。
而胖东来对产品也是层层管控,不仅显示进货价,还登记供货商的信息,消费者对产品信息一目了然。

山姆虽然采用会员制度,但很多商品非常具有性价比,因为量大,单个计算比外面很多超市都便宜,特别是鸡蛋、蛋糕这类商品,所以山姆很多东西,不适合单人消费,适合家庭消费。

目前在中国已经有50家山姆会员店,还有20家正在筹备,截止2024年11月,山姆会员人数已经超过860万,营业额达到860亿元,已经超过了去年的全面销售。
山姆在中国的扩张速度非常快,基本开一家火一家,每一家开业都有大量的人排队入场,让人感觉进去买东西不用钱一样,让国内其他超市无比羡慕。

山姆在中国疯狂扩张,为何胖东来却走不出河南?
第一、每月7000元工资在一线城市没有太大竞争力
全国各地的网友都在网上呼吁胖东走出河南,到我们所在的城市开店,但胖东来想要走出河南,真的很困难。
我们都知道胖东来的员工福利很好,胖东来的最低工资是5500元,但大部分员工加上各种福利,每个月到手的工资超过7000元,有的员工甚至超过了1.5万元。
2023年,河南新乡人均可支配收入为30329.3元,平均每月为2527.4元,所以胖东来员工的薪资在当地属于中高收入水平,在当地非常有竞争力。

除了工资高之外,胖东来普通员工还有30天带薪年假,胖东来还提供额外特殊假期,各种假期加起来,一年差不多有150天的假期。
由于员工福利待遇好,员工的幸福指数高,工作服务自然好,而且还吸引很多优秀人才但胖东来工作。

如果胖东来到一二线城市开店,还按照原来的福利体制运营,那么人力成本将要提高很多,每个月工资7000元,在一线城市没有很强的竞争力,胖东来很难找到优秀的人才。
在一线城市,由于生活成本比较高,租房+吃饭就花费3000+以上,除去各种开支,到手就不剩多少了。

第二、水土不服
不管是一二线城市,还是三四线城市,每个地方都有本土商超品牌,比如华联、华润万家、大润发、永辉等等,这些超市有当地的支持,而且供应链非常成熟,与当地的供货商已经绑定了利益。
胖东来突然进入其他城市,按照胖东来现在的模式,势必会影响当地的商超,当地商超的销售额会直销下降。
对于当地商超来说,一旦胖东来开店,他们为了能存活下来,肯定会采取措施对胖东来进行压制,市场蛋糕就那么大,不采取措施最后只能被迫关门,商场如战场,不是你死就是我亡。

比如让供货商二选一,要么选择胖东来,要么选择当地商超,让胖东来的日常供货面临巨大挑战,所以胖东来在一二线城市可能会水土不服。
胖东来在河南深耕多年,已经形成了垄断,而且供货商体制已经非常成熟,在其他地方很难复制原来的模式。

但山姆不同,山姆是一家全球性的超市,而且在中国已经运营了很多年,他们的供应链非常成熟,而且从全球各地采购。
由于山姆的口碑比较好,他们可以跟供应商直接合作,不用通过二道贩子,产地直销,不仅有质量保证,还可以降低成本,为他们的扩张提供更多优势。

山姆能火爆,密码就是质优价廉,我们本地很多超市所卖的产品,各地都有代理商,品牌方也控制价格,不允许低价销售,代理商属于地方垄断,所以很多商品价格卖得比较高,各城市之间禁止相互串货,要不然就被品牌方罚款,所以老百姓买到的商品性价比比较低。

而山姆供应链遍布全国,有强大的全球采购网络,可以从全球各地采购优质商品,而且还提高了与供货商的议价能力,让山姆的终端产品更加具有性价比。

写到最后:胖东来很难走出河南,是有很多因素,我们老百姓渴望胖东来走出河南,说明老百姓现在更加注重食品安全,希望在当地也可以买到质优价廉的商品。