2026年开年才几个月,娱乐圈"翻车"赛道又添一员猛将——这回是咱的童年女神李若彤!是的没错,就是那个演小龙女演到让全网喊"姑姑"的白月光,这次在直播带货的江湖里,狠狠地栽了个跟头。

"假洋牌"现形记:包装得再精美也是纸老虎,事情是这样的,李若彤之前带货的"澳洲优思益",被网友扒了个底朝天。表面上看着是高大上的进口货,实际上呢?妥妥的"出口转内销"戏码!这就好比你花大价钱买了件"海外代购"的奢侈品,结果一看标签:Made in 义乌。好家伙,这波操作属实是"挂羊头卖狗肉"的进阶版——挂的是澳洲羊头,卖的是国产狗肉啊!

网友们直接炸锅:"姑姑,您这是被'雕'(雕牌谐音梗,懂的都懂)了吗?""小龙女不是会分辨真假吗,怎么到了直播间就眼花了?"还有人玩梗:"过儿呢?过儿快来救救姑姑的选品眼光!"

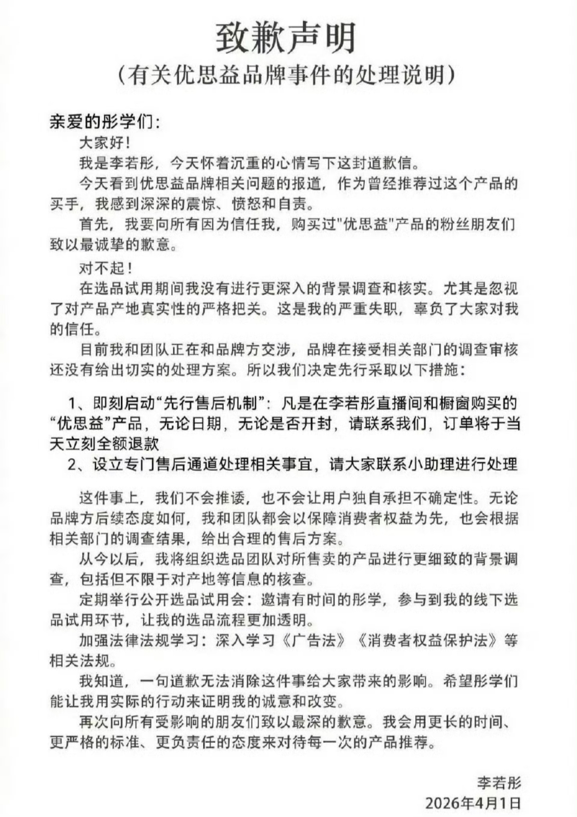
致歉声明来了,但信任还能"一键还原"吗?面对舆论风暴,李若彤倒是反应挺快,麻溜发了致歉声明,还启动了先行售后。态度是有的,动作也是快的,但网友们并不买账。为啥?因为信任这东西,就像小龙女的那件白纱衣,沾了灰可以洗,撕破了可就难缝回去了。

现在直播带货的水太深了,明星一个个往里跳,粉丝一个个往里栽。大家冲着你这张脸买单,是把你当"自己人",结果你拿粉丝当"韭菜田",一茬接一茬地割。这谁顶得住啊?

明星带货,麻烦先带带脑子吧!说真的,现在明星带货翻车都快成"季度限定"了。前有各种"家人们"的套路,后有"假洋牌"的陷阱。李若彤这事儿给圈内人敲了个警钟:别光顾着赚快钱,选品的时候能不能走点心?粉丝们喊你一声"姑姑",不是让你当"割韭菜的镰刀"的。

希望这次"翻车"能让更多明星明白:流量是把双刃剑,信任是易碎品。带货之前先做功课,别等到"雕"不住了才想起来道歉。毕竟,观众的记忆可能比鱼的七秒长那么一点点——下次开播,弹幕里可能全是"假洋牌警告"了!

姑姑,长点心吧!粉丝们的心,真的伤不起啊!