众力资讯网

第一大股东首次减持格力格力电器发布公告称,公司第一大股东珠海明骏(占公司总股本的

第一大股东首次减持格力

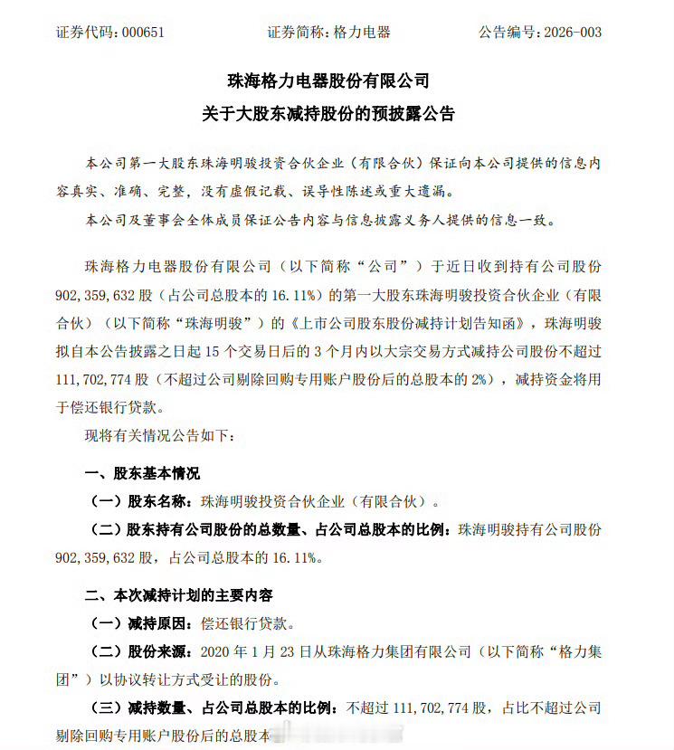
格力电器发布公告称,公司第一大股东珠海明骏(占公司总股本的 16.11%)拟自公告披露之日起 15 个交易日后的 3 个月内以大宗交易方式减持公司股份不超过 111,702,774 股(不超过公司剔除回购专用账户股份后的总股本的 2%),减持资金将用于偿还银行贷款。

公告同时强调,本次减持计划不会导致公司控制权发生变更,也不会对公司股权分布的上市条件及持续经营能力产生重大影响。

根据相关规定,通过大宗交易受让本次减持股份的投资者,需在受让后 6 个月内不得减持。

截至 2 月 25 日收盘,格力电器报 38.49 元,总市值超 2100 亿元。

按照最新市值计算,本次减持的金额约为 43 亿元。

珠海明骏作为高瓴资本旗下的基金,自 2019 年成为格力电器第一大股东以来,从未进行过减持,如今是首次变动。

308_IO