市场上流行“老干妈”香辣酱等复合调味品,销售情况一度被业内人士看好,尤其是特色风味香辣酱推广最为成功,很多厂家想生产类似的系列产品进入市场。今天就给大家整理14种特色香辣酱的配方和制作方法。

图源:创客贴
1、辣子鸡风味香辣酱[3]①生产工艺
精炼植物油→炸制(带骨)鸡肉→炸制花生、黄豆→依次加入辣椒、食盐、味精、酱油、白砂糖→熟制→加入香料→搅拌→装瓶→放盖→入笼→蒸煮→取笼→旋盖→蒸煮→成品。
②参考配方
精炼植物油 40%、粗辣椒粉 7.2%、味精 3%、食盐 3%、白砂糖 1%、酱油 1%、黄豆 0.3%、花生仁(1/2~1/4 碎仁)23%、香精 1%、鸡膏 0.5%、鸡肉(带骨)20%。
③生产操作要点
准备粗辣椒粉:选用辣椒品种为二荆条、朝天椒两种辣椒,以 1:1 的比例进行粉碎,得到粗辣椒粉。根据不同的辣度选用这两种辣椒的比例,若要辣椒的香味更足一些,就增加二荆条的比例;若要增加些辣味,就增加朝天椒的比例;若要香辣味均厚重,就同时增加二者的用量。
炸制鸡肉:将带皮或带骨的鸡肉斩碎成小块,用油炸至刚开始发焦、微黄为准。炸制时最好采用中火长时间较好,一方面是鸡骨炸后让油渗入骨的内部,成品鸡骨发脆、口感较好;另一方面鸡骨的内部经过高温,屠宰过程中残留的一些细菌彻底被杀死。
炸制花生、黄豆:将花生仁和黄豆放入油锅中,炸制微黄时为准。
熟制辣椒粉及其他调味料:待花生、黄豆炸至微黄后,对辣椒、食盐、味精、酱油、白砂糖进行熟制。
熟制过程中注意控制油温,油温过高,物料易被炸制焦糊发黑产生苦味;油温较低,升温过程也易导致物料焦糊或产生腥味;如果要使加工的成品色泽较好,可以在辣椒粉下锅之前加一定量的水与辣椒粉混合后才下锅。注意用水量不宜过多,过多则可能导致成品被细菌污染和产品分层。
加香:待物料温度降至 75℃ ~80℃,加入香精混合均匀。
装瓶:在常温下进行装料,可以采用人工或相应灌装设备进行灌装,通常以距瓶口 3~8 厘米为准。根据瓶型可作适当调整。
将包装好的瓶子放入蒸笼中,同时盖上瓶盖,加热进行蒸煮,蒸汽加热至 100℃以上(瓶内温度)。或用开水煮 30 分钟,瓶内温度不低于 100℃。
在蒸笼内处于 100℃以上高温时,将瓶取出,将瓶盖旋紧,再将瓶放入蒸笼中蒸煮 30~40分钟即可。相当于在“热胀冷缩”的过程中将瓶内的热空气排除掉,再经过杀菌,实现香辣酱的“无菌”处理。蒸汽加热杀菌效果很好,若处理得当,成品率相当高,加工成本很低;处理不当,将产生一定量的废品。
02、萝卜干香辣酱本工艺是以萝卜干和干辣椒为主要原料,改变传统的熬制工艺,采用蒸制工艺,分段拌料而制作的萝卜干香辣酱。
①材料及配方
萝卜干用量为500 g,仔姜125 g,大蒜125 g,干辣椒125 g,木子油500 g,食盐15 g,白砂糖用量为50 g,干豆豉50 g,
②工艺流程及操作要点
1)工艺流程

2)操作要点
a. 原料预处理。选取无损伤、无腐烂的萝卜干、干辣椒、新鲜生仔姜、大蒜,先去除不可食用部分,然后清洗、烘干(晾干)、切碎成大小均匀,备用。
b. 蒸制。将干辣椒、木子油、食盐、白砂糖和豆豉搅拌均匀,放入蒸锅里蒸60 min。
c. 混匀和装瓶。将萝卜干丁、生姜末、大蒜末加入到蒸好的酱料中,搅拌均匀后趁热装瓶并拧紧瓶盖。
d. 灭菌。采用水浴灭菌30 min,自然冷却,擦拭瓶体周围后常温下保藏。
此工艺符合调味酱的发展方向,将熬制工艺改为蒸制,降低了油脂氧化的速率,分段拌料保证了萝卜干、生姜、大蒜等原料的营养不被破坏,且符合养生、健康饮食的理念,为辣酱的特色开发提供理论支持。
03、海鲜香辣酱在传统工艺制作基础之上,结合中餐标准化生产要求,对海鲜香辣酱的配方进行优化研究。
①配方
郫县豆瓣酱1500 g、对虾肉700 g、牡蛎肉600 g、白砂糖130 g、花生油900 g、清水550 g。
②工艺流程及要点
1)工艺流程

2)操作要点
a. 对虾、牡蛎初步处理。将对虾肉切段,以0.8 cm 长为宜,牡蛎肉切约0.8 cm见方的丁。
b. 郫县豆瓣酱处理。将郫县豆瓣酱放入破壁机打碎成茸状。
c. 熬制对虾肉、牡蛎肉。将白砂糖放入清水,加入切配好的对虾肉、牡蛎肉煮沸3 min。
d. 制酱。将茸状郫县豆瓣酱放入熬制过的油中,加热至130 ℃,翻炒8 min,待油色红亮,香味浓郁后加入熬制过的对虾肉、牡蛎肉及汤汁,继续翻炒至8 min,待香味充分融合,即制成海鲜香辣酱。
e. 装瓶。将制好的虾蚝香辣酱放入瓶中,即可食用。
通过以上配方制作的海鲜香辣酱具有鲜香、麻辣的特点,感官指标最佳,此配方可为传统烹饪产品标准化生产提供借鉴。
04、泡椒香辣酱①基础配方
泡红辣椒300克,泡青辣椒550克,泡姜150克,茂汶一级红花椒10克,江津青花椒30克,大豆色拉油250克,菜籽油150克,猪油100克,郫县豆瓣酱90克,十三香香料粉10克,老姜50克,大蒜60克,味精12克,胡椒粉6克。
②原料选择与预处理
泡制品选用泡制6~12个月,无霉烂、无异味、无色素添加剂,自然乳酸菌发酵,口感脆嫩、咸酸可口的原料。如果泡制时间不足,则风味不突出、味淡、辛辣味浓;如果泡制时间过长,则原料容易过酸,辛辣味不足。
泡姜分为泡老姜和泡仔姜,制作泡椒香辣酱要使用泡老姜,泡姜风味才能更加突出。菜籽油在使用前需炼制,以去掉生菜籽油的不良气味。精炼猪油,用猪生板油、姜、葱一起熬制。
茂汶干红花椒,外皮亮红带紫色,内皮米黄,木腥味轻微,夹有柑橘清香,泛着淡淡的蓝紫色光泽,麻感尖锐,腥异味较重,麻香味浓郁。江津青花椒,果粒相对较小,外皮墨绿色,内皮青黄色,油包多,野草味或蔓藤味相对较轻,夹有柠檬香味,苦味弱,腥异味轻,带花香清爽滋味,清香麻味悠长。
③加工方法
将泡红辣椒、泡青辣椒、泡姜、大蒜、老姜清理干净,用粉碎机粉碎成颗粒。茂汶红花椒、江津青花椒用50℃温水泡5分钟,再沥干水分,可去除花椒的部分苦涩味。
锅中加入混合油脂(大豆色拉油、菜籽油和猪油),加热至150℃时,将泡好的茂汶红花椒、江津青花椒放入锅中炒制,当锅中花椒表皮发白发硬时,加入泡制品混合物继续炒制,油温保持在115℃左右,炒至辣椒表皮发白发亮、色青黄时,加入郫县豆瓣酱炒香,再加入老姜、大蒜,炒至酱料油亮、色泽橘红、香味浓郁时,加入十三香香料粉、味精、胡椒粉调味即可。
泡椒香辣酱成品色泽鲜亮、咸鲜微酸、清香微麻、香辣可口、泡椒风味突出,主要适用于冷菜、热菜爆炒类调味,如河鲜、湖鲜、禽肉等烹饪的调味。
05、香辣香菇酱鉴于长白山香菇的产量、风味和较高蛋白质含量等特定品质优势,长白山保护开发区露源特产有限公司研制开发了香菇饼干、香菇酱等香菇系列深开发产品。
①基本配方
经复水后预处理的香菇∶豆酱∶食用油∶辣椒(干品)∶白砂糖∶食盐∶辛香料∶I+G∶谷氨酸钠∶山梨酸钾比例为100∶70∶35∶8∶5∶1∶1∶0.1∶0.1∶0.1。
②主要工艺流程和操作要点
1)主要工艺流程
香菇预处理(复水→切分→护脆和护色)→炒制→分装灭菌→冷却→成品。
2)操作要点和注意事项
香菇预处理:选择无霉变、虫蛀、异味的香菇干品,流水洗净后以40℃纯净水浸泡180 分钟泡发复水,沥水后切分为1 立方厘米均匀菇粒,置0.08%氯化钙-1.7%明矾水溶液中浸泡2 小时护脆后水洗,再置0.05%焦亚硫酸钠-0.05%EDTA-2Na-0.05%柠檬酸水溶液中浸泡30 分钟护色后水洗;
炒制:配方的1/2 食用油以电磁炉130℃加热炒制白芝麻至浅黄或金黄,另1/2 食用油炒制辣椒干品至略焦,二者混合后依次加入经预处理的香菇粒、五香粉后各炒制约2 分钟,加入豆酱后炒制约4 分钟(香菇粒、豆酱等充分混匀搅拌使受热均匀且避免粘结),趁热加入白砂糖、食盐、I+G、谷氨酸钠、山梨酸钾搅拌均匀;
分装和灭菌:炒制香菇酱分装至玻璃瓶(分装为140 克/ 瓶),置95℃水浴5 分钟(保持分装香菇酱中心温度90℃以上)排气,取出后迅速拧紧瓶盖,121℃灭菌10 分钟;
分装香菇酱灭菌后置室温自然冷却至室温,粘贴标签。
此配方和工艺制备的香辣香菇酱成品酱体红润油亮,香菇粒色泽呈较鲜艳黄褐色,口感滑润、咀嚼有良好韧性,香菇香气浓郁、酱香风味协调、鲜辣咸甜可口,感官品质良好。
06、杏鲍菇香辣牛肉酱[1]①原料
杏鲍菇、辣椒、牛肉、黄豆酱。
②辅料
料酒、食盐、大蒜、白糖、鸡精、姜粉、花生油、花生、花椒粉、蒜粉、丁香粉、生姜、增稠剂。
③主要设备
高压灭菌锅、高压蒸汽锅、切丁机、搅拌机、电子天平(0.001g)、电磁炉、玻璃容器、炒锅。
④配方
料酒0.4%,食盐0.8%,大蒜2%,白糖0.4%,鸡精0.6%,姜粉0.1%,花生油60%,花生5%,花椒粉0.1%,蒜粉0.2%,丁香粉0.2%,姜0.2%,增稠剂适量、杏鲍菇用量8%、辣椒用量20%、牛肉用量30%、黄豆酱用量20%。
⑤工艺流程
花生油→加热→加入姜、蒜、黄豆酱、杏鲍菇、干辣椒爆炒与牛肉(去杂→腌渍→预煮→切丁→加入各种调味品)一起调配→装瓶→封盖→灭菌→成品。
⑥操作要点及注意事项
a. 花生的处理。将花生米剥皮,洗净,然后放入炒锅将其水分煸干,以增加花生的酥脆和香味。
b. 杏鲍菇的处理。先用清水将杏鲍菇表面的灰尘等杂质冲洗干净,然后将其放入温水中泡发2~3h,将泡发好的杏鲍菇沥干水分,切丁,煸干。
c. 辣椒的处理。将辣椒清洗干净,剔除干辣椒的籽,沥干水分,用粉碎机粉碎成辣椒粉。
d. 牛肉的处理。先将牛肉剔除筋骨,腌制入味,然后放入高压蒸汽锅蒸熟,切丁待用。
e. 生姜、大蒜的处理。先将生姜、大蒜清洗干净,沥干水分,然后把生姜切丝、大蒜切碎,待用。
f. 爆炒。爆炒时,加入花生油,并使油温快速升至180℃左右,放入生姜丝和蒜末,煸炒出香味,然后加入黄豆酱,煸炒至香气浓郁。但在炒制过程中,要注意控制油温和翻炒的频率,以免糊锅,影响产品的感官评价。
07、竹笋香辣酱[2]①原辅料
新鲜竹笋、豆豉、辣椒、菜籽油、芝麻、花生、黄豆、白砂糖、味精、花椒、草果、三奈、八角、香叶、生姜等。
②工艺流程

③操作要点
1)原料的选取
选用肉厚、无损伤、无腐烂、无虫害且无明显粗纤维的新鲜嫩竹笋;选用无霉烂、无虫害、个体完整、色泽暗红的二荆条干辣椒;选用国标一级加碘食用盐、优质菜籽油、优质重庆永川豆豉;香辛料、调味料等符合国家质量标准。
2)原料的处理
将竹笋清洗后去除笋衣,切除笋底部粗老部分,清洗干净,切成约1cm×1cm的笋丁。将笋丁放入含0.5%柠檬酸和0.5%维生素C的45℃热水中浸泡10min,沥水后置于0.2%柠檬酸溶液中沸煮20min,捞出笋丁用清水漂洗至无色、无味。
然后将笋丁置于25℃的0.1%~0.5%的氯化钙溶液中浸泡45min,捞出沥水备用。
将二荆条干辣椒剪成长1~1.5cm的段,筛出辣椒籽,炒锅内倒入纯菜籽油25g,将辣椒段倒入锅中小火炒至香脆,关火起锅晾凉后放到鎚窝中舂成0.5cm的片状辣椒片备用。
3)竹笋香辣酱配方
菜籽油10kg、笋丁2kg、豆豉6kg、干辣椒2kg、芝麻油1kg、花生碎粒2kg、芝麻0.5kg、黄豆2kg、茴香0.2kg、味精0.3kg、盐4.2kg、冰糖0.3kg、花椒0.1kg、草果0.2kg、三奈0.2kg、八角0.3kg、姜0.3kg、香叶0.05kg。
4)炒制
将菜籽油倒入炒料锅中烧开5min,熄火,当油温冷却至50~60℃时,加入茴香、花椒、草果、三奈、姜、香叶等香辛料,小火炒料25~30min,关火冷却后过滤,收集油。
将收集的油倒入炒料锅中,开火,当油温升至100℃,加入笋丁、豆豉、干辣椒碎片、芝麻油、花生碎粒、黄豆,炒料10min,关火,起锅时加入芝麻,搅拌均匀,冷却。
5)灌装灭菌
将炒制好的竹笋香辣酱装入包装袋,每袋净重250g,装袋后的竹笋香辣酱在真空包装机上进行抽真空密封,真空度在0.09MPa以上。将包装好的笋丁香辣酱于100℃杀菌20min后冷却至室温。
08、特色香辣酱①特色香辣酱生产工艺
精炼植物油→炸制鲜瘦牛肉→炸制大头菜、香干→依次加入豆豉、辣椒、食盐、味精、酱油、白砂糖等→熟制→加入→搅拌→装瓶→放盖→入笼→蒸煮→取笼→旋盖→蒸煮→检验→成品
②特色香辣酱配方
③特色香辣酱生产操作工艺
1)准备粗辣椒粉:选用辣椒品种为朝天椒,将其进行粉碎,得到粗辣椒粉。
2)炸制鲜瘦牛肉:将肉斩碎成小块,用油炸至刚开始发焦、微黄为准。炸制时最好采用中火长时间较好,一方面是肉炸后让油渗入内部,吃起来口感较好;另一方面是肉的内部经过高温,屠宰过程中残留的一些细菌彻底被杀死。
3)炸制大头菜、香干:将斩碎的大头菜和香干放入油锅中,炸制微黄时为准。
4)熟制辣椒粉等:待大头菜、香干炸至微黄后对辣椒、食盐、味精、酱油、白砂糖等进行熟制。
5)制作过程中注意控制油温,油温过高,物料易被炸制焦糊发黑产生苦味;油温较低,升温过程也易导致物料焦糊或产生腥味;如果要使加工的成品色泽较好,可以在辣椒粉下锅之前加一定量的水与辣椒粉混合后才下锅。
注意用水量不宜过多,过多则会导致成品被细菌污染的可能和产品分层。
6)加香:待物料温度降至75-80℃加入混合均匀。在相关风味的改进和研发方面,可选用博邦高汤牛肉香精9326、博邦香葱精油9639、博邦浓缩鸡汁进行配合,可得到特色风味的香辣酱。
7)装瓶:在常温下进行装料,可以采用人工或相应灌装设备进行灌装,通常以距瓶口3-8CM为准。根据瓶型可作适当调整。
8)将包装好的瓶放入蒸笼中,同时放上瓶盖,再放上蒸笼盖,加热进行蒸煮,待蒸汽加热至100℃以上(瓶内温度)。相当于开水煮30分钟,瓶内温度不低于100℃。
9)在蒸笼内处于100℃以上高温时,将瓶取出,通过工人使用双手,用毛巾将瓶盖旋紧,再将瓶放入蒸笼中蒸煮30-40分钟即可。相当于在“热胀冷缩”的过程中将瓶内的热空气排除掉,在经过杀菌实现香辣酱的“无菌”处理。
蒸汽加热杀菌效果很好,若采用得当成品率相当高,加工成本很低;使用不好的话将产生一定量的废品。
对于特色风味的香辣酱正品的判断为:安全盖下凹,用手敲击声音小。不合格产品安全盖上凸,用手敲击声音响亮。
09、盆盆虾鲜辣酱①生产工艺
制作红油料→研磨中草药→净红油中加入酱料→再加入中草药→装瓶。
②配方及制作方法
1)制作红油料:将菜籽油1500克和色拉油1000克置入容器内加热至180℃,将陈皮100克,香叶50克,香茅草50克,八角50克等调味料,放入热油中熬制13分钟,去掉油中的原料,成为净红油;
2)研磨中草药:将陈皮25克,香皮6克,桂皮6克,八角6克等中草药,研磨成粉料,为一包;
3)净红油中加入酱料:将香辣酱4080克,沙茶酱1890克,桂侯酱1440克,海鲜酱720克,蚝油500克,美乐香辣酱990克,阿香婆海鲜酱2880克,再置入120℃净红油中熬制18分钟,混合成熟;
4)再加入中草药:再加入中草药一包,混合均匀,120℃熬制3分钟;
5)装瓶:酱料冷却至0℃,装入瓶内,密封。
10、豆瓣辣酱①制大豆曲
大豆→洗净→浸泡→蒸熟→冷却→面粉混合→种曲接种→培养→大豆曲
大豆首先清洗,以除泥沙污物。然后在大份量水中常温浸泡2小时,使豆粒充分润水,接着在普通蒸锅内常压蒸熟30分钟或在1公斤/厘米2压力下蒸熟10分钟左右,直到豆粒软透及食后无酸味为止。这对提高蛋白利用率和提供微生物的营养源有意义。
面粉混合时面粉不预先蒸熟或焙炒,这对制曲繁殖有利,故用生面粉。
制曲操作时原料配比为:大豆100份,标准面粉40~60份,曲种用量0.15~0.3%。把这些料充分拌合后用于制曲。制曲方法中包括接种,培养工序与酱油制曲法相同。
②制豆瓣酱
大豆曲料→入池发酵→升温发酵→盐水混合→酱坯保温发酵→第二次加盐→发酵翻酱→成品
制豆瓣酱配比:大豆曲料100份,15°Bé盐水70份,当酱醅成熟后,再加入24°Bé盐水30份,细盐10份。
操作过程:先把大豆曲料倒入发酵池内,稍压后以盐水逐渐渗透,增加曲和盐水接触时间。发酵后自然升温到40℃左右,同时把15°Bé盐水加热到60~70℃倒入面层,然后上层撒入一层细盐、盖好。
这样10~15天左右发酵完毕,再补加24°Bé盐水及封面用精盐,混合均匀后在室温下再次发酵5~6天左右即可。注意保温发酵时酱坯温茺不应低于40℃,以防发酵太慢而杂菌感染后变酸。
③制干辣酱
先将干辣椒用万能粉碎机粉碎后称取100份辣椒粉,15°Bé食盐水150~200份,生江米粉(也可用白面粉)40份、白糖10份、大蒜碎泥6~8份、生姜泥2份,在大缸内充分搅拌后于室温下自然发酵15天左右即成干辣酱。
④由豆瓣酱和干辣酱制辣豆瓣酱
上述所制得的豆瓣酱与干辣酱1∶1的比例混合后放入大锅内,加热至50~55℃时移出倒入发酵池内,在室温上发酵15~20天左右,最好室温控制在40~45℃,则10天左右就发酵完毕。发酵前为防止染菌或产膜菌侵入,池面铺一层白布并放一层干盐。
此辣豆瓣酱贮藏或装瓶前必须进行灭菌及采取防腐措施。灭菌方法为产品放入大锅内,边搅拌边加热(防止焦糊),中心温度80℃以下,10分钟就立即出锅,盛在配料缸内,稍冷后加入0.1%苯甲酸钠或0.5%丙酸钙搅混后装瓶或装入灭过菌的干净坛内封盖入库。
11、辣芝麻酱和辣葵花酱1)辣芝麻酱:豆瓣辣酱55%芝麻酱20%二级酱油17%白糖3%大蒜泥4%胡椒粉少量味精少量苯甲酸钠0.1%
2)辣葵花酱:豆瓣辣酱50%葵花酱25%二级酱油18%白糖2%黑胡椒粉0.1%葱汁、味精适量熟花生油5%苯甲酸钠0.1%
制作方法:芝麻仁和脱壳后的葵花仁在大锅内焙炒,同时勤加搅拌,然后用石磨或小型砂轮磨磨成酱体,装坛备用。再用豆瓣辣酱等按配方搭配而成。
12、自制蒜辣酱配方及工艺此种酱有蒜的清新,微辣还有一点醋味和酱香,非常爽口,是美味的酱菜,一年四季皆可食用。
①原料和比例

②制作工艺
1)把辣椒洗净,去除辣椒的把和根部绿色部分,用刀切成颗粒。用绞碎机把辣椒加工一次。
2)把大蒜也切碎。
3)把加工后的辣椒放在锅里,同时再把酱和米醋也放在锅里,然后点火煮沸。
4)待凉后加入味精和精盐,和切好的大蒜一起绞拌均匀。
5)7-10天发酵后装瓶封好。不发酵也能食用。放在低温处保存(最好是放在冰箱冷藏室)可随时取用。
③注意事项
1)辣椒要求新鲜的肉厚的,不要太辣的小尖椒。加工后辣椒出的汁不要丢弃,都放在锅里煮。
2)煮时不要加水,但一定要煮透。
3)装瓶要做到清洁卫生、密封,不要进水。
4)此种制作方法简单好操作,最好是秋季进行制作。这个季节辣椒多。
5)如果一次不做这么多,可以辣椒多少按上述比例制作。
13、辣酱油技术配方①辣酱油
1)用料:选含辣椒素和挥发油的红辣椒或山椒,朝天椒250克,酱油1500克,精盐30克,红糖15克,凉开水100克,老姜50克。大量制作,用料可按比例增添。
2)制法:将辣椒洗净后去蒂把,老姜清洗后去皮,然后一起用刀剁碎或用臼捣碎,调上盐腌四小时。把酱油放入锅中煮沸,用两层纱布包住辣椒和姜末,挤压纱布,使汁液流进酱油锅,当挤不出汁时,把纱布包倒入凉开水中搅拌一下再挤压,直至辣椒、姜汁液流尽后,向锅中加入红糖,并用文火继续煎煮5分钟,晾凉以后,装入瓶中即成。此种辣酱油,辣味重,营养好。
②香辣酱油
1)用料:干红椒50克,酱油1500克,精盐15克,生姜15克,桂皮10克,小茴香5克,花椒2.5克,红糖20克。
2)制法:将生姜拍破,干辣椒剪碎,然后用一块布将辣椒、生姜连同其他香料一起包扎起来,加水750克,放入锅内加盖烧沸,再用小火煎熬1小时左右,待锅中卤水只剩下1/3时,捞出香辣袋,加入盐、红糖、酱油、再煮沸一次,然后离火晾凉,装入瓶中即成。此种香辣酱油,辣味不那么浓,老少咸宜,四季均可制作。
提醒:以下内容为网友分享,仅供参考,还需多实验验证。
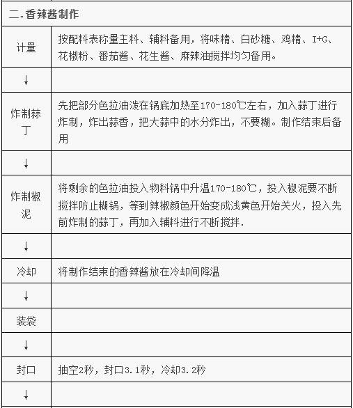
14、一款香辣酱制作工艺①香辣酱配方

②香辣酱工艺


引用文献:
[1] 孙丰婷,孙风光,胡乔迁,张琛.杏鲍菇香辣牛肉酱的研发.中国 调 味 品.2017年12月 第42卷 第12期
[2] 王新惠,曾与萱,李俊霞,刘达玉,王丹.竹笋香辣酱的研制.中国 调 味 品.2017年2月 第42卷 第2期
[3] 中国农业信息网
[4] 重庆商务职业学院袁益欢 周占富;四川旅游学院 陈祖明;重庆聚慧食品有限公司 王斌.农村百事通.2019.15.019
[5] 食品论坛网友“921362251”分享
来源:食品伙伴网食品研发创新服务中心-食品研发与生产