众力资讯网
高校宣布:博士生补助,上涨!
2026-02-17 18:46:22
懂考博的小锦鲤
教育
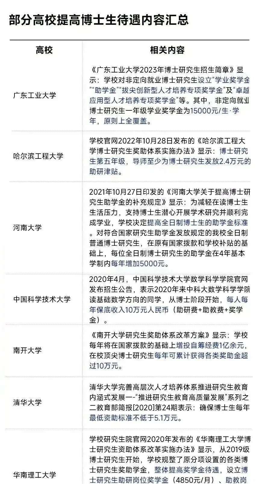
海南医科大学校长陈国强在第十届华东病理生理学论坛上发表题为《有发生,必须有发展》的讲话。两年来,海医改出了新气象。在研究生教育方面,重新遴选导师队伍,淘汰三分之一、退休三分之一,剩下三分之一的骨干力量。同时大幅提高研究生待遇,博士研究生补助提升至3000-4000元/月,硕士研究生补助提升至2000-2500元/月,保障学生专心学业。
猜你喜欢
第三轮“双一流”学科高校增选师范大学会不会有名额呢?笔者认为可能性很大,现有的“
2026-01-21
峥峥魅的中国
标签:
大学
福建师范大学
江西师范大学
高等教育
从前就业环境是有多好啊?985要哭了
2026-02-06
琴苏情感
标签:
就业
中南大学这两天因为招了个女博士被喷惨了。就因为人家本硕博
2026-02-13
花开满径香世界
标签:
中南大学
大学
巴塞罗那大学
硕士研究生
一流大学建设高校
好家伙!最新大学工科排名出炉,前面清一色985、211,看得人眼花。可你猜怎么着
2026-02-16
峥峥魅的中国
标签:
大学
哈尔滨工业大学
华南理工大学
华中科技大学
10万就业啥概念你知道嘛……
2026-02-05
爱国刘战神
标签:
就业
白酒
纳税
中国最优秀的青年才俊之一宇树科技老板王兴兴,本科毕业于浙江理工大学,研究生毕业于
2026-02-17
乐安谈旅游
标签:
王兴兴
浙江理工大学
上海大学
宇树科技
就业
为啥现在招聘人才这么难?
2026-02-16
白凝看商业
标签:
招聘
就业
江苏厉害了,又将新增6所博士高校,注意这可是新增的博士学位授予立项建设单位啊,这
2026-02-11
豫见醉美风景
标签:
江苏省
江苏警官学院
硕士学位
大学
热门分类
推荐
热榜
军事
NBA
体育
社会
明星八卦
娱乐
财经
科技
汽车
历史
国际
游戏
动漫
公益
搞笑
商业
互联网
数码
国际足球
房产
家居
时尚
科学探索
职场
育儿
股票
教育
影视
情感
热点
中国军情
武器
中国南海
中国足球
亚洲杯
科比
综合体育
CBA
投资
楼市
大咖秀
外汇
创业
风口
SUV
豪车
概念车
优惠
新能源
美国
欧洲
朝日韩
俄罗斯
孕期
街拍
恋爱攻略
婚姻
正能量