众力资讯网
本J人耗时24h做的武汉攻略已经next level了
2026-02-16 18:03:15
马铁看旅游
旅游
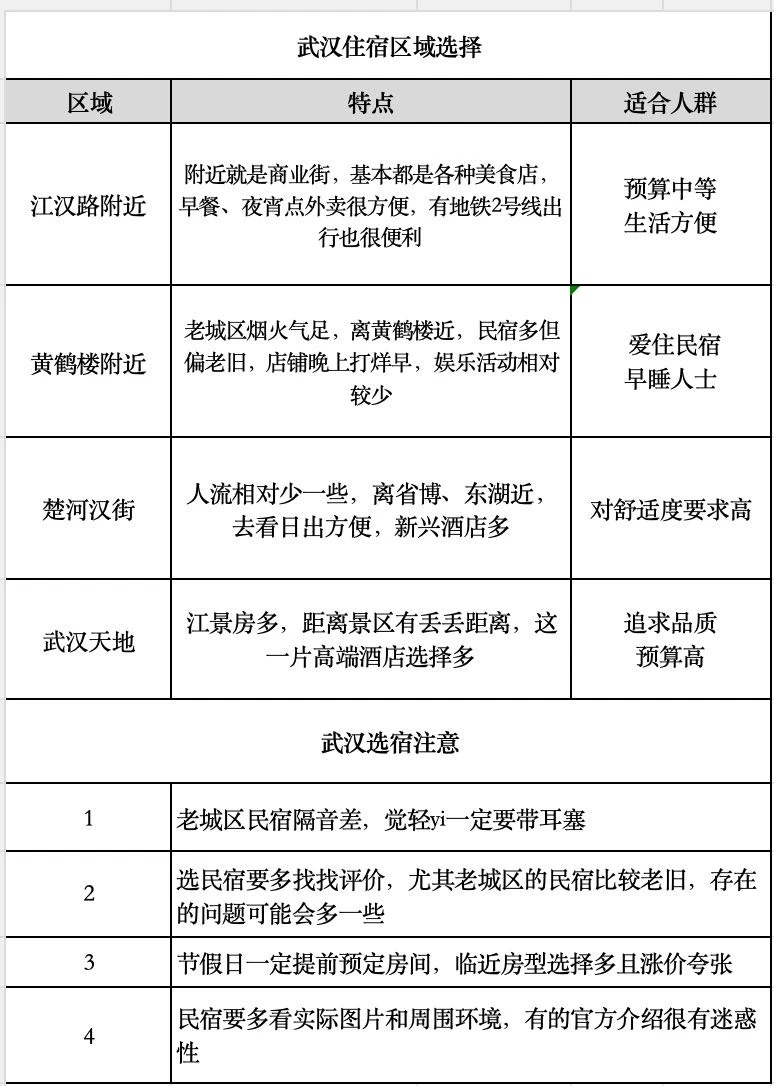
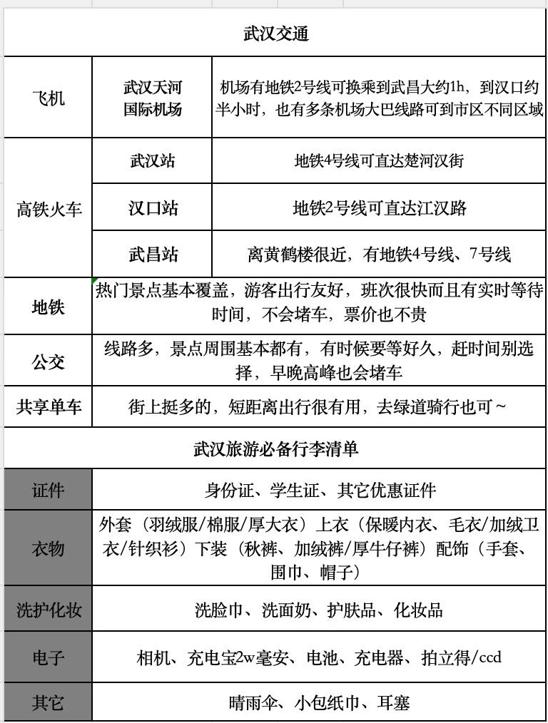
春节临门一脚🦶攻略在手,武汉游有❗️超齐全的攻略趁还来得及分享给大家,包含路线、玩法、注意事项等等,希望大家去武汉都能圆满!新年快乐🧨
猜你喜欢
星铁V4.0丨爻光攻略丨超详细全方位养成
2026-02-14
墨雨要摸鱼呐
标签:
星铁
将军
游戏攻略
这对你来说是一种奖励吧
2026-02-16
安元小米
热门分类
推荐
热榜
军事
NBA
体育
社会
明星八卦
娱乐
财经
科技
汽车
历史
国际
游戏
动漫
公益
搞笑
商业
互联网
数码
国际足球
房产
家居
时尚
科学探索
职场
育儿
股票
教育
影视
情感
热点
中国军情
武器
中国南海
中国足球
亚洲杯
科比
综合体育
CBA
投资
楼市
大咖秀
外汇
创业
风口
SUV
豪车
概念车
优惠
新能源
美国
欧洲
朝日韩
俄罗斯
孕期
街拍
恋爱攻略
婚姻
正能量