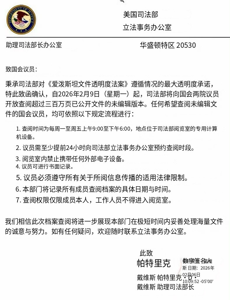
🔻美国司法部宣布:下周起美国国会议员可以在美国司法部电脑上查询已经公布的超过300万页爱泼斯坦档案无码版本。🔻不让拍摄、储存,只能做笔记。🔻via nbc news🔻美国国会老爷们坐在电脑面前,做的第一件事不会是搜索自己的名字吧?爱泼斯坦死亡当晚监控曝光海外新鲜事热点现场




🔻美国司法部宣布:下周起美国国会议员可以在美国司法部电脑上查询已经公布的超过300万页爱泼斯坦档案无码版本。🔻不让拍摄、储存,只能做笔记。🔻via nbc news🔻美国国会老爷们坐在电脑面前,做的第一件事不会是搜索自己的名字吧?爱泼斯坦死亡当晚监控曝光海外新鲜事热点现场



