众力资讯网
老万豪 🆚 喜达屋❗️暗斗❓融合❓【下】
2025-11-28 15:02:46
润欣玩转
旅游
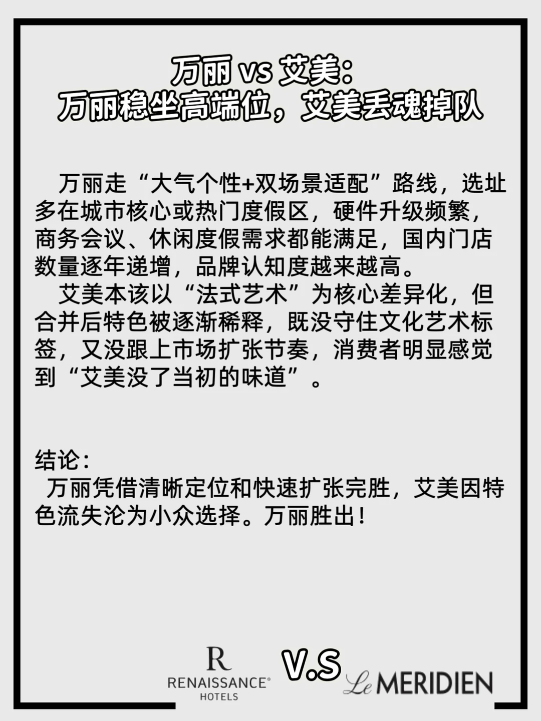
2016年万豪收购喜达屋的“世纪联姻”,直接让同档位品牌开启“同门互卷”模式。 十年过去,三组核心对手的厮杀落下帷幕,每组结局都藏着市场的选择👇 1️⃣高端品牌一组:万丽和艾麦的正面PK; 2️⃣高端品牌二组:傲途格和威斯汀的客户群高度重叠; 3️⃣长住品牌组:万豪行政公寓和源宿主打高端长住市场,配套齐全(厨房、洗衣房、会议室),他们对决的结局又会怎样? 要是同台pk、捉对厮杀的话,这三组对手战绩如何呢?
热门分类
推荐
热榜
军事
NBA
体育
社会
明星八卦
娱乐
财经
科技
汽车
历史
国际
游戏
动漫
公益
搞笑
商业
互联网
数码
国际足球
房产
家居
时尚
科学探索
职场
育儿
股票
教育
影视
情感
热点
中国军情
武器
中国南海
中国足球
亚洲杯
科比
综合体育
CBA
投资
楼市
大咖秀
外汇
创业
风口
SUV
豪车
概念车
优惠
新能源
美国
欧洲
朝日韩
俄罗斯
孕期
街拍
恋爱攻略
婚姻
正能量