纳甲筮法,又称“六爻预测”或“火珠林法”,是汉代易学大家京房将天干地支、阴阳五行系统全面纳入《周易》卦爻体系后,所创制的一套精密、可操作、高度程式化的占卜预测方法。它将抽象的卦象,转化为一个拥有时间、空间、人事关系、能量旺衰等丰富信息的动态模型,是《易经》象数学应用的巅峰之作。
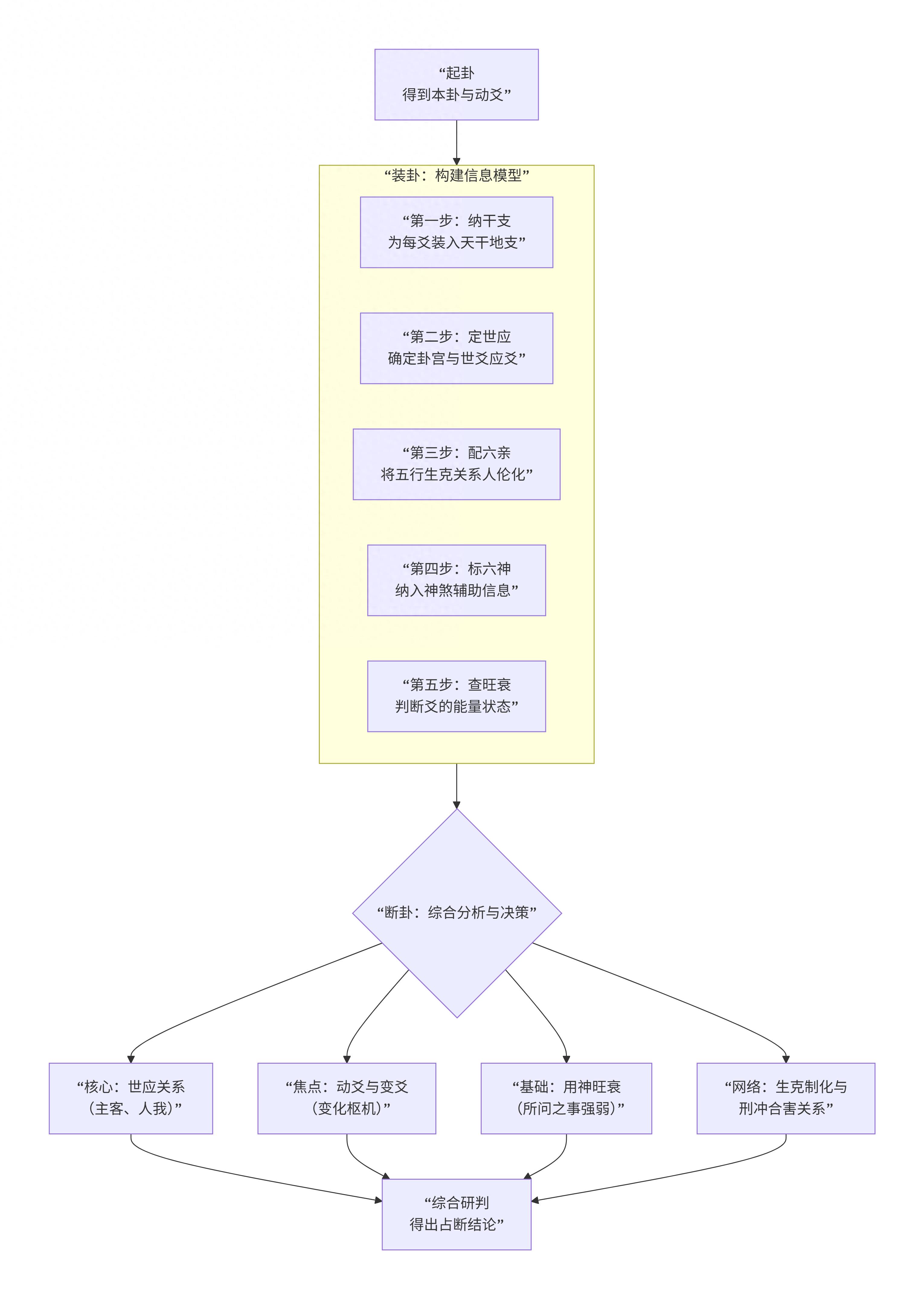
一、核心总览:纳甲筮法的完整流程架构纳甲筮法是一个环环相扣的严密系统。下图为您展示了从起卦到断卦的完整逻辑链条与核心操作模块:

理解这个框架后,我们来深入每个核心环节。
二、核心步骤详解第一步:纳干支(“纳甲”之本义)这是将时间能量(干支)注入卦象的骨架。
纳干:依据“八卦纳甲”口诀,为每个卦装入天干。
口诀:乾纳甲壬,坤纳乙癸,艮纳丙,兑纳丁,坎纳戊,离纳己,震纳庚,巽纳辛。
即乾卦若在内卦(下卦)则纳甲,在外卦(上卦)则纳壬;坤卦在内纳乙,在外纳癸;其余六卦不分内外,固定纳一干。
纳支:依据“六爻纳支”规则,为每个爻装入地支。其规律是:阳卦(乾、震、坎、艮)纳阳支,阴卦(坤、巽、离、兑)纳阴支,并按固定顺序自初爻向上排列。
例:乾卦(阳) 自初爻至上爻,地支为:子、寅、辰、午、申、戌。坎卦(阳) 自初爻至上爻,地支为:寅、辰、午、申、戌、子。
第二步:定世应(定位人生坐标)这是利用 “京房八宫十六卦变” 体系(《易经》“变易”哲学占卜实践的极致运用:京房十六卦变【详解】),确定该卦在八宫中的位置,从而找到 世爻(代表问卦者自己)和 应爻(代表所问之事或对方)。世应关系是所有分析的主轴。
通过查《八宫六十四卦全表》,可知某卦属于哪一宫、是第几世(如“乾宫四世卦”),其世爻在第几位,应爻则在与其隔两位的位置(初四、二五、三上相应)。
第三步:配六亲(将五行关系人伦化)这是纳甲法的灵魂,它将抽象的五行生克,翻译成具体的社会人伦关系。规则基于该卦所属宫的五行(即“卦宫五行”)与每个爻所纳地支的五行之间的生克关系而定。
生我者为 父母
我生者为 子孙
克我者为 官鬼(含事业、疾病、官非等)
我克者为 妻财(含财富、妻子、物质等)
同我者为 兄弟
例:占得“乾宫”之卦(宫属金)。若某爻地支为 午火(火克金),则此爻为 “官鬼”。若另一爻地支为 子水(金生水),则此爻为 “子孙”。
第四步:标六神(注入神煞信息)依据起卦日的日干,为六个爻依次配属“六神”(青龙、朱雀、勾陈、螣蛇、白虎、玄武),作为辅助的吉凶、性情参考。
第五步:查旺衰(判断能量状态)这是断卦的基础,决定爻的“活力”与“发言权”。主要依据:
月建:起卦月份的地支,对各爻五行有生、克、旺、相、休、囚、死的决定性影响。如寅月(正月)木旺、火相、土死、金囚、水休。
日辰:起卦日子的地支,对各爻有生、克、冲、合等直接影响,是仅次于月建的力量。
动爻:发动之爻,能量最强,是事情的焦点与推动力。
特殊状态:如“旬空”、“月破”、“日破”、“暗动”等,进一步定义爻的特殊处境。
三、断卦心法:五大关系的综合研判装卦完备后,便进入综合分析的“断卦”阶段。需统筹审视以下五大关系网络:

问题:某人问“近期工作升职机会如何?”起卦:得 火地晋 ䷢(乾宫游魂卦),三爻发动(官鬼爻动)。装卦:(略去干支等)知世爻在四爻(自己),应爻在初爻(所问之事),三爻官鬼(代表职位)发动。断卦思路:
定用神:问升职,以 “官鬼”爻为用神。今三爻官鬼动,是职位有变之象。
察世应:世爻为自己,官鬼爻发动来生世爻(火生土),是职位变动对自己有利之象。
看动变:官鬼爻动,化出“妻财”爻。这预示职位变动可能与薪资待遇(妻财)的提升直接相关。
审旺衰:需结合起卦月、日,判断官鬼爻是否旺相。若旺相,则机会大且快;若休囚,则机会小或迟。
综合判断:卦象总体显示有机会,且对己有利,但需注意晋卦为“游魂”,提示此事尚在变化中,或有反复,需主动争取(“晋”者,进也)。
五、总结:纳甲筮法的哲学与价值纳甲筮法绝非简单的“算命”。它的本质是:
一个全息模拟系统:将问卦时的时空信息(月、日干支)、人事关切(问题),投射到一个由卦爻、干支、五行构建的精密模型中。
一套动态推演逻辑:通过生克制化、刑冲合害等规则,模拟事情内部各种因素的相互作用与演变趋势。
一种决策辅助工具:其最高价值不在于“准”或“不准”,而在于通过这套系统化的分析,帮助问卦者厘清现状、洞察关系、预见潜在可能,从而做出更周全的决策。
纳甲筮法让《易经》“变动不居,周流六虚”的哲学,变成了可以触摸和运算的智慧。